Multi-omics analysis of the relationship between oxidative stress-related gene and prostate cancer

  • Jiaxin NING 1, 2 ,
  • Haoran WANG 1, 2 ,
  • Shuhang LUO 1, 2 ,
  • Jibo JING 1, 2 ,
  • Jianye WANG 1, 2 ,
  • Huimin HOU , 1, * ,
  • Ming LIU , 1, 2, *
Expand
  • 1. Department of Urology, Beijing Hospital, National Center of Gerontology, Institute of Geriatric Medicine, Beijing 100005, China
  • 2. Peking Union Medical College & Chinese Academy of Medical Sciences, Beijing 100730, China
HOU Huimin, e-mail,
LIU Ming, e-mail,

Received date: 2025-01-26

  Online published: 2025-08-02

Supported by

Beijing Natural Science Foundation(7232138)

Copyright

All rights reserved. Unauthorized reproduction is prohibited.

Abstract

Objective: To investigate the relationship between oxidative stress-related genes and prostate cancer (PCa) from a multi-omics perspective using summary-data-based Mendelian randomization (SMR), colocalization analysis, and cellular experiments. Methods: Summary-level data on DNA methylation, gene expression, and circulating proteins were obtained and filtered. The PRACTICAL consortium was used as the discovery cohort, with the deCODE database serving as the validation cohort. SMR analysis and heterogeneity in dependent instruments (HEIDI) tests were conducted to assess the association and heterogeneity between oxidative stress-related genes and PCa. Colocalization analysis was performed to determine whether oxidative stress-related genes and PCa shared common causal variants. Finally, CCK-8 assays, wound healing assays, and Transwell invasion assays and Western blotting, were conducted to examine the effects of oxidative stress-related genes on the biological behavior of the PCa cell line C4-2. Results: Multi-omics analysis identified SCP2 as significantly associated with increased PCa risk across gene methylation, gene expression, and circulating protein levels. GSTP1 showed significant associations at the methylation and protein levels, while LPO was associated at the protein level. At the methylation level, SCP2 sites cg00581603 (OR=1.11, 95%CI: 1.05-1.17) and cg13078931 (OR=1.12, 95%CI: 1.05-1.18) were identified as pathogenic. Among the four methylation sites in GSTP1, only cg05244766 (OR=0.89, 95%CI: 0.84-0.95) was considered protective. At the gene expression level, SCP2 (OR=1.05, 95%CI: 1.02-1.07) was also found to be a pathogenic factor. At the circulating protein level, SCP2 (OR=2.10, 95%CI: 1.34-3.29) showed a consistent pathogenic trend. In addition, GSTP1 (OR=1.16, 95%CI: 1.07-1.25) and LPO (OR=1.12, 95%CI: 1.05-1.19) were significantly associated with increased PCa risk. Further functional assays demonstrated that knockdown of SCP2 significantly reduced the oncogenic phenotype of prostate cancer cells. Conclusion: Through integrated multi-omics analysis and experimental validation, this study confirmed a significant association between SCP2 and increased PCa risk. These findings enhance our understanding of PCa pathogenesis and provide new potential targets and therapeutic directions for PCa treatment.

Cite this article

Jiaxin NING , Haoran WANG , Shuhang LUO , Jibo JING , Jianye WANG , Huimin HOU , Ming LIU . Multi-omics analysis of the relationship between oxidative stress-related gene and prostate cancer[J]. Journal of Peking University(Health Sciences), 2025 , 57(4) : 633 -643 . DOI: 10.19723/j.issn.1671-167X.2025.04.002

前列腺癌(prostate cancer,PCa)发病率在全球男性癌症中排名第二[1-2],据估计,到2040年,PCa新发病例将增至近230万例,死亡病例将达到74万。越来越多的证据表明,氧化应激与PCa的发生密切相关[3-5],活性氧(reactive oxygen species,ROS)的长期升高可诱发细胞突变和肿瘤发生[6]。此外,遗传因素在决定PCa人群的易感性方面也起着重要作用,如PTENKAI1IL-6基因的突变被认为与PCa的进展密切相关[7-9]
目前,全基因组关联研究(genome-wide association studies,GWAS)发现了多个与PCa易感性相关的基因位点[10],其中,与细胞氧化还原平衡相关的基因也会影响PCa易感性,如STARD2的mRNA和蛋白水平在PCa中会升高,且其铁还原酶活性可降低NADPH水平,从而增加PCa细胞中ROS水平[11]。目前有关氧化应激和PCa的研究仍集中在热休克蛋白相关基因和Nrf2等常见基因上,对这些基因进行干预可影响PCa细胞的增殖和迁移[12-13],但尚不清楚是否还有其他特定的氧化应激相关基因或通路在PCa中发挥作用。
基于汇总数据的孟德尔随机化(summary-data-based Mendelian randomization,SMR)是一种基因组学方法,其利用遗传变异作为工具变量,加强暴露与结果关系之间的因果推断[14]。由于基因变异在受孕时随机分布,不会因疾病的发生而改变,因此,与观察性研究相比,SMR不易受混杂因素和反向因果关系偏差的影响[15]。本研究即利用GWAS数据,从多个层面探讨氧化应激相关基因与PCa之间的因果关系,并对筛选出的基因通过细胞实验进行进一步验证,以便从多组学角度全面描述氧化应激相关基因与PCa风险的潜在关联。

1 资料与方法

1.1 数据来源

1.1.1 基因甲基化、基因表达和循环蛋白质的数据来源

氧化应激相关基因从Genecard数据库(https://www.genecards.org/)下载[16]。经检索,共鉴定出13 632个与氧化应激相关的基因,本研究选择相关性得分大于7分[16-17]的1 225个基因进行分析,并从甲基化定量性状位点(methylation quantitative trait loci,mQTL)、表达定量性状位点(expression QTL,eQTL)和蛋白质定量性状位点(protein QTL,pQTL)数据集中筛选出相关数据用于后续研究。为了阐明氧化应激与PCa之间的分子相互作用,本研究获取了基因甲基化、基因表达和循环蛋白质的分子定量性状位点数据。mQTL数据来自McRae等[18]报告的1 980名欧洲血统个体的外周血测序结果,eQTL数据来自eQTLGen联盟的31 684名个体的外周血测序结果[19],pQTL数据来自英国生物银行药物蛋白质组学合作项目(UK Biobank Pharma Proteomics Project,UKB-PPP)数据库,包括54 219名欧洲参与者的2 940种血浆蛋白质分析结果(https://www.synapse.org/Synapse:syn51365303)[20]。此外,从deCODE数据库中获得35 559名冰岛参与者与循环蛋白质相关的遗传统计数据用作验证集[20-21]。为了评估潜在靶基因在前列腺组织中的特异性表达及其与PCa的关系,本研究从基因型-组织表达(genotype-tissue expression,GTEx)网站(https://gtexportal.org/home/)下载了V8版本的eQTL汇总数据,该数据集涵盖49种人体组织,从中获取前列腺组织的eQTL数据用于后续分析[22]

1.1.2 PCa队列的数据来源

PCa的汇总级数据来自PRACTICAL队列(prostate cancer association group to investigate cancer-associated alterations in the genome),包括79 148例PCa患者和61 106名健康对照受试者[23]

1.2 SMR方法

本研究采用SMR评估氧化应激相关基因与PCa在基因甲基化、基因表达和循环蛋白质层面上的关联,将顺式QTL的阈值设定为5.0×10-8,并定义了目标基因上下游1 000 kb的窗口[22, 24]。为了评估多义性,使用依赖性工具异质性(heterogeneity in dependent instruments,HEIDI)检验,P<0.01表示存在显著异质性。以上分析使用西湖大学开发的SMR软件工具(1.3.1版)进行[24]。假发现率(false discovery rate,FDR)采用Benjamini-Hochberg方法计算,FDR校正后的PFDR<0.05视为具有统计学意义。

1.3 共定位分析

使用R语言中的Coloc包对遗传基因进行贝叶斯(Bayes)共定位分析,以研究氧化应激相关mQTL、eQTL、pQTL与PCa的关系[25]。Coloc包括4个假设:H0,所选区域内没有单核苷酸多态性(single nucleotide polymorphism,SNP)与暴露(QTLs)或PCa相关;H1,所选区域内的SNP与暴露有关,但与PCa无关;H2,所选区域内的SNP与PCa相关,但与暴露无关;H3,所选区域内的SNP与暴露或PCa相关,但有两个独立的SNP(处于连锁不平衡状态);H4,所选区域内的SNP与暴露和PCa都相关,即有一个共享的SNP(处于连锁不平衡状态)。
将SNP只与暴露相关、只与PCa相关或与两者都相关的先验概率分别设定为1×10-4、1×10-4和1×10-5。根据以前发表的研究,将pQTL-GWAS[26]和eQTL-GWAS[27]的共定位窗口定义为±1 000 kb,将mQTL-GWAS[28]的共定位窗口定义为±500 kb。从共定位分析得出假设的后验概率(posterior probability of hypothesis,PPH),PPH4表示观察到的数据支持Coloc方法中H4假设的概率,PPH4>0.8的基因座被视为共定位。

1.4 多组学证据分级依据

参考Chen等[15]和Zhang等[29]的研究,根据多组学数据对结果进行如下分级:一级证据为在所有三层数据(基因甲基化、基因表达和循环蛋白质)中都表现出统计学意义,且在循环蛋白质层面中PPH4> 0.80的基因;二级证据为在循环蛋白质层面中PPH4值介于0.70~0.80,并在其他两个层面数据(基因甲基化或基因表达)中至少有一个显示出统计学意义的基因;三级证据为在循环蛋白质层面中PPH4介于0.70~0.80,但在其他两个层面(基因甲基化和基因表达)中无统计学意义的基因。这种多组学分级系统可以确保对涉及氧化应激与PCa之间关系的潜在因果基因进行稳健而全面的鉴定,从而提高本研究结果的可靠性和深度。

1.5 细胞实验

1.5.1 细胞培养和转染

将来自于美国菌种保藏中心(American Type Culture Collection)的人PCa细胞系C4-2培养于添加10%(体积分数)胎牛血清的RPMI 1640培养基(Gibco BRL,美国)中,以每孔2.5×105个的密度播种于6孔板中,并在标准条件下培养。根据细胞生长状态,每2~3天更换一次培养基,当细胞达到80%~90%融合度时,对细胞进行传代。将对数生长期的细胞以每孔2×105个的密度播种到6孔板中进行培养,当达到90%的融合度时,用si-SCP2#1和si-SCP2#2两种小干扰RNA(small interfering RNA,siRNA)转染细胞(Lipofectamine 3000试剂盒,Invitrogen公司)。将5 μL Lipofectamine 3000转染试剂与130 μL无血清Opti-MEM培养基混合,室温下孵育5 min;制备siRNA脂质复合物,室温孵育20 min后加入细胞培养孔中。于37 ℃、5%(体积分数)CO2下培养4~6 h后,将培养基换成完全培养基,24~48 h后进行后续实验。si-SCP2#1的引物序列为:正向GCCUCCUCAUCGACUACAA,反向UUGUAGUCGAUGAGGAGGC;si-SCP2#2的引物序列为:正向GGUAUGCAUGUGAAGCUCA,反向UGAGCUUCACAUGCAUACC。

1.5.2 细胞计数

使用CCK-8(cell counting kit-8)试剂盒(Beyotime, 中国)评估接种细胞后0 h、24 h和48 h的细胞活力,使用酶标仪测量450 nm波长处的光密度值(D)。

1.5.3 细胞划痕实验

在划痕试验中,将C4-2细胞培养在6孔板中至细胞达到近100%融合,用200 μL移液管吸头划痕。将培养基迅速更换为无血清RPMI 1640培养基,在培养0 h、24 h和48 h时于显微镜下对划痕愈合进行监测和成像。使用ImageJ软件分析划痕愈合程度。

1.5.4 Transwell侵袭实验

使用24孔板,将1×105个C4-2细胞接种到Transwell小室顶部,并在24 h内向下室加入600 μL完全培养基溶液(含10%胎牛血清)作为趋化吸引剂,用70%(体积分数)乙醇溶液固定孔底的细胞10 min,然后用1 g/L结晶紫染色10 min。于倒置显微镜下,在5个不同的视野内使用10倍镜对细胞进行计数。

1.5.5 蛋白免疫印迹实验

用兔抗人SCP2(Proteintech,23006-1-AP)、PARP(Abcam,ab32071)和Caspase-3(CASP3;Abcam,ab13847)进行蛋白免疫印迹分析。洗涤后使用增强化学发光法显现蛋白条带,用凝胶成像分析系统测量每个条带的D值,并根据目标蛋白的平均D值与内部对照D值之比确定相对蛋白水平。

2 结果

2.1 氧化应激相关基因甲基化与PCa

SMR分析发现42个基因中有96个具有显著差异的甲基化位点,其中,46个与PCa关系的比值比(odds ratio,OR)小于1,即该位点的甲基化对于PCa的发生是保护因素。图 1为这些基因甲基化位点的OR值和95%置信区间(confidence interval,CI)的森林图。在所有的96个位点中,与PCa风险增加最相关的是BAT4中的cg17867605(OR=1.24,95%CI:1.14~1.35),而VARS2中的cg16113650是最重要的PCa保护因素(OR=0.70,95%CI:0.60~0.82);SCP2与PCa相关的甲基化位点数量最多,共有14个位点,但这些位点与PCa的风险关联并不完全一致,只有cg00581603和cg13078931与PCa风险显著相关,OR值分别为1.11和1.12。共定位分析结果提示,10个基因中有31个位点的PPH4>0.80,其中SCP2的14个甲基化位点中有13个PPH4>0.80,包括cg00581603(PPH4=0.86)和cg13078931(PPH4=0.87)。图 2的曼哈顿图(Manhattan plot)在全基因组层面展示了具有显著性的结果。
图1 基于汇总数据的孟德尔随机化分析中氧化应激相关基因甲基化水平与前列腺癌的关系

Figure 1 Association between methylation levels of oxidative stress-related genes and prostate cancer risk in summary-data-based Mendelian randomization (SMR) analysis

图2 不同氧化应激相关基因及其甲基化位点的曼哈顿图

Figure 2 Manhattan plot of different oxidative stress-related genes and their methylation sites

2.2 氧化应激相关基因表达与PCa

筛选出14个符合标准的基因(图 3A),其中9个为PCa的致病因素(OR>1),包括SCP2 (OR=1.05,95%CI:1.02~1.07)、LMNA(OR=1.10,95%CI=1.04~1.17)、FAAH(OR=1.11,95%CI:1.06~ 1.17)、BCKDHA(OR=1.13,95%CI:1.06~1.20)、BCKDHB(OR=1.20,95%CI:1.07~1.35)、CASP8 (OR=1.22,95%CI:1.13~1.32)、MUC1 (OR=1.23,95%CI=1.10~1.38)、RARA(OR=1.36,95%CI:1.12~1.65)和CHEK2 (OR=1.53,95%CI:1.18~1.98),其余5个基因TP53 (OR=0.66,95%CI:0.52~0.83)、MAP2K1 (OR=0.76,95%CI:0.69~ 0.84)、MRPS34 (OR=0.81,95%CI:0.71~0.91)、SREBF1 (OR=0.89,95%CI:0.85~0.94)和BAK1 (OR=0.96,95%CI:0.93~0.98)被确定为保护因素。图 3B的曼哈顿图在全基因组层面展示了具有显著性的结果,共定位分析发现CASP8与PCa密切相关,其PPH4值为0.99。
图3 不同氧化应激相关基因表达与前列腺癌的关系

Figure 3 Association between the expression of oxidative stress-related genes and prostate cancer

A, relationship between the expression of oxidative stress-related genes and prostate cancer in Mendelian randomization analysis; B, Manhattan plot of oxidative stress-related gene expression with statistically significant associations.

本研究进一步分析了前列腺组织中已识别的基因表达与PCa之间的因果关系。GTEx数据库的分析发现了4个与PCa风险有关的氧化应激相关基因——COX6B1BAK1TXNPLA2G2A (表 1),其中COX6B1TXNPLA2G2A均未在eQTLGen联盟数据中观察到与PCa风险存在显著关联性。
表1 GTEx数据库中与前列腺癌具有显著关联的氧化应激相关基因

Table 1 Oxidative stress-related genes significantly associated with prostate cancer in the GTEx database

Gene OR 95%CI P
COX6B1 1.16 1.059-1.261 0.032
BAK1 0.95 0.915-0.981 0.047
TXN 1.13 1.041-1.218 0.047
PLA2G2A 1.05 1.015-1.081 0.047

2.3 氧化应激相关循环蛋白质与PCa

应用相同的阈值进行筛选后,HSPA1ALPOGSTP1SCP2APOEPLA2G2A这6个基因的循环蛋白质水平均与PCa发生风险呈显著正相关(图 4A),其中APOEOR值最小,为1.04(95%CI:1.01~1.06),SCP2OR值最高,为2.10(95%CI:1.34~3.29)。图 4B的曼哈顿图在全基因组层面展示了具有显著性的结果。使用deCODE蛋白质组学数据库进行的验证发现,LPOHSPA1APLA2G2A与PCa之间具有显著的相关性(P < 0.05,表 2)。进一步的共定位分析表明,LPOGSTP1HSPA1APLA2G2AAPOE的PPH4值分别为0.79、0.73、0.22、0.05和0.01。值得注意的是,与PCa发生风险相关性最强的SCP2在共定位分析中也显示出最高的PPH4值(0.91)。
图4 不同氧化应激相关基因循环蛋白质层面与前列腺癌的关系

Figure 4 Association between circulating protein levels of oxidative stress-related genes and prostate cancer

A, relationship between oxidative stress-related circulating proteins and prostate cancer in Mendelian randomization analysis; B, Manhattan plot of oxidative stress-related proteins with statistically significant associations.

表2 deCODE数据库中与前列腺癌具有显著关联的循环蛋白质

Table 2 Circulating proteins significantly associated with prostate cancer in the deCODE database

Protein OR 95%CI P
LPO 0.97 0.947-0.983 0.009
HSPA1A 0.97 0.948-0.983 0.009
PLA2G2A 1.03 1.011-1.053 0.049

2.4 氧化应激相关基因与PCa的多组学研究结果

根据多组学证据分级,SCP2在基因甲基化、基因表达和循环蛋白质层面均与PCa风险增加呈显著正相关,且在循环蛋白质层面PPH4>0.80,是与PCa风险最相关的氧化应激相关基因,其次为GSTP1LPOGSTP1在基因甲基化和循环蛋白质层面与PCa风险增加显著相关,且PPH4介于0.70~ 0.80之间,但在基因表达层面不符合PFDR < 0.05的要求;而LPO则仅在循环蛋白质层面与PCa风险增加显著相关。

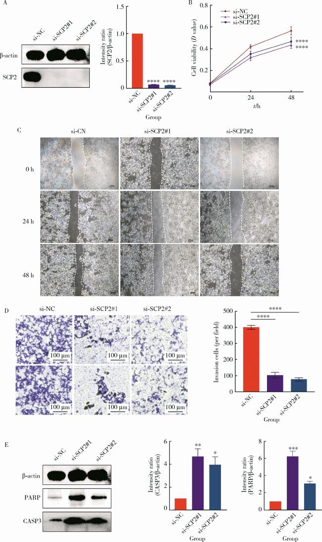
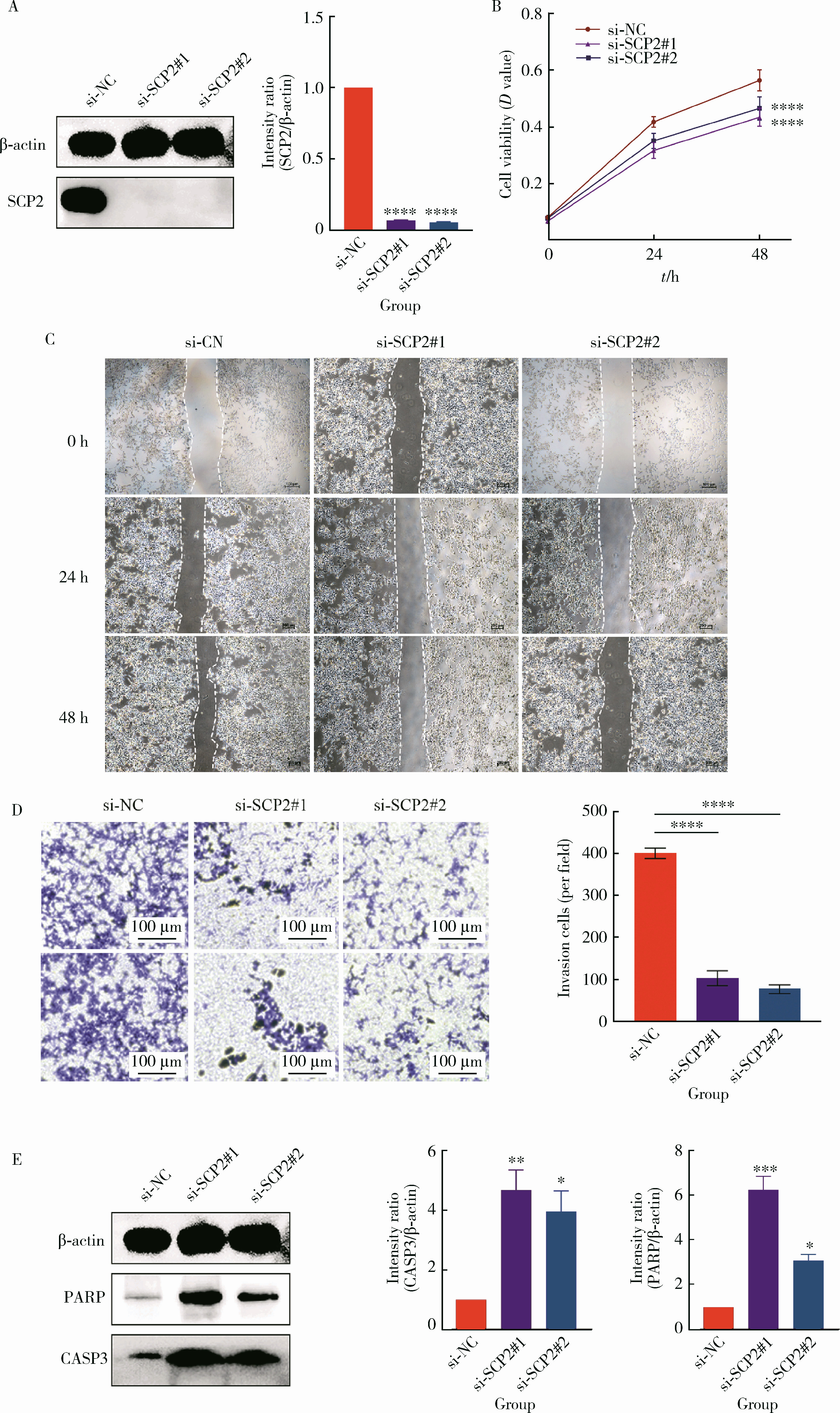
2.5 敲除SCP2可抑制PCa肿瘤细胞的致癌表型并促进其凋亡

为进一步研究SCP2在调节PCa细胞生物学特性中的作用,本研究培养了PCa细胞系C4-2,用两种靶向SCP2的特异性siRNA进行转染,并使用蛋白免疫印迹实验验证敲低效率。研究结果显示,使用的两种SCP2 siRNA均能显著降低C4-2细胞系的SCP2蛋白表达(P<0.000 1,图 5A)。转染后进行的CCK-8检测显示,SCP2基因敲除能显著抑制肿瘤细胞的增殖(P<0.000 1,图 5B)。划痕试验和Transwell侵袭实验结果显示,与对照组细胞相比,敲低SCP2能显著降低C4-2细胞的迁移和侵袭能力(P<0.000 1,图 5CD)。此外,蛋白免疫印迹实验检测细胞凋亡相关蛋白表达的结果表明,敲低SCP2能显著上调C4-2细胞中的PARP和CASP3蛋白水平(P<0.05,图 5E),从而促进C4-2细胞发生凋亡。
图5 敲除SCP2可抑制前列腺肿瘤细胞的致癌表型并促进其凋亡

Figure 5 Knockdown of SCP2 suppresses the oncogenic phenotype of prostate cancer cells and promotes apoptosis

A, siRNA treatment of C4-2 cells significantly decreased SCP2 protein expression (* * * *P < 0.000 1); B, knockdown of SCP2 significantly reduced the proliferative capacity of C4-2 cells (* * * *P < 0.000 1); C, D, knockdown of SCP2 markedly suppressed the migration and invasion abilities of C4-2 cells (* * * *P < 0.000 1); E, knockdown of SCP2 increased the expression of apoptotic markers CASP3 (* *P < 0.01 & *P < 0.05) and PARP (* * *P < 0.001 & *P < 0.05) in C4-2 cells.

3 讨论

本研究利用SMR方法和共定位分析,初步研究了氧化应激相关基因在基因甲基化、基因表达和循环蛋白质层面上与PCa的关联性。结果表明,SCP2与PCa发生风险增加存在密切联系,而GSTP1LPO与PCa发生风险增加的证据级别则相对较弱。
SCP2编码甾醇载体蛋白2,甾醇载体蛋白2是一种广泛表达的小分子细胞内脂质转运蛋白,其主要功能涉及细胞内胆固醇及其他脂质(如脂肪酸、磷脂等)的结合和转运,通过与脂质分子结合,促进其在细胞内的运输和代谢[30]SCP2表达水平的变化可导致胆固醇和其他脂质在细胞内转运和代谢异常,多项研究表明,SCP2与肿瘤发生呈正相关。Chen等[31]发现SCP2通过抑制凋亡和调节AKT相关信号通路促进胶质瘤细胞的增殖;Ding等[32]发现SCP2介导的胆固醇跨膜运输通过激活hedgehog信号通路促进垂体腺瘤生长;最近的研究还发现,SCP2与线粒体和溶酶体膜损伤有关[33]。值得注意的是,氧化还原平衡紊乱、铁死亡或脂质代谢失衡均会导致下游乳过氧化物酶(lactoperoxidase, LPO)积累,而脂质过氧化反应始于线粒体基质[33]SCP2将LPO从细胞质转运到线粒体,LPO与线粒体基质中的二价铁反应产生大量羟自由基,从而显著增加线粒体和细胞内的ROS水平[33]。这种ROS水平的增加可能进一步损害线粒体膜,促进细胞色素C的释放,引起继发性溶酶体损伤,从而进一步导致细胞功能异常[34]。本研究使用SMR和共定位分析方法从多个层面证实了SCP2的潜在致PCa作用。细胞实验进一步发现,当SCP2表达被敲除时,PCa的致癌表型显著降低,细胞凋亡增加,与SMR的研究结果一致,表明SCP2在PCa的发生和发展中起到关键作用,且有望成为PCa的潜在治疗靶点。
谷胱甘肽S-转移酶(glutathione S-transferases, GSTs)是由多种同工酶组成的超家族酶,通过催化有毒物质的共轭和消除,促进对细胞的保护[35]。维持适当水平的谷胱甘肽可提高细胞存活率,但过量则会促进肿瘤转移,这凸显了GSTs在肿瘤生物学中的关键调节作用[36]。GSTs同工酶中,GSTPi 1(GSTP1)是唯一被报道在各种肿瘤类型中过度表达的pi类成员[37]。研究表明,GSTP1通过调节糖代谢促进乳腺癌的进展[38]。此外,结直肠癌中GSTP1似乎能调节肿瘤干细胞,这表明它在肿瘤侵袭性中可能发挥作用[39]。鉴于GSTP1是顺铂的底物,它还与这种化疗药物的耐药性有关[40]。此外,约90%的PCa患者DNA中GSTP1 CpG岛的甲基化程度很高,这是正常前列腺组织或良性前列腺增生中所没有的[41]。利用PCR方法还可在PCa患者的尿液、精液和血浆中检测到GSTP1 CpG岛的高度甲基化[42]。本研究还观察到GSTP1蛋白水平与PCa之间存在密切联系,GSTP1的cg11566244、cg06928838和cg09038676这三个甲基化位点与PCa发生风险呈正相关,表明GSTP1 CpG岛的高甲基化是一种体细胞表观遗传学改变,有望成为PCa筛查、检测和诊断的潜在分子生物标记物。Woodson等[43]研究了尿液中GSTP1甲基化检测对PCa的诊断价值,发现尿液中GSTP1甲基化检测对PCa的诊断敏感性为75%,特异性为98%,表明GSTP1甲基化检测可以作为前列腺特异抗原(prostate specific antigen,PSA)筛查的补充,有助于区分PCa患者和高PSA的良性前列腺增生患者。
LPO被广泛认为是天然防御系统的重要组成部分,在调节炎症反应和氧化应激方面发挥作用[44-46],其在不同物种和组织中表现出明显的差异[45-46]。在氧化应激过程中,LPO是最早形成且最具损伤性的反应产物之一。它是多不饱和脂肪酸受到ROS攻击后产生的过氧化衍生物,广泛存在于生物膜系统中,具有高度的细胞毒性。LPO持续攻击邻近脂质以释放更多的ROS,而多不饱和脂肪酸则因受到ROS影响产生更多LPO,LPO通过这种链式反应持续引起膜结构成片破坏,继而导致ROS产生的持续增加[47]。然而,目前有关LPO在肿瘤发生和发展中的作用仍不明确。本研究仅在循环蛋白质层面发现了LPO与PCa风险之间存在正向关联,有必要开展进一步的临床和基础研究来验证这种相关性。
本研究的优势在于整合了SMR、共定位分析和细胞实验,能够利用基因变异并整合多组学证据来评估氧化应激相关基因与PCa风险之间的关系。SMR可有效减少混杂因素和反向因果关系造成的偏差,从而提高因果推断的可靠性[48];共定位分析是一种强有力的工具,可减轻因连锁不平衡而产生的潜在偏差[49];而细胞实验则提供了细胞水平的验证,从而增强了本研究结果的可信度。但本研究也存在一定的局限性:首先,尽管使用了deCODE数据进行外部验证,但当前pQTL数据集的可用性受到限制,无法完全消除潜在的偏差;其次,本研究未对SCP2在PCa中的作用进行进一步的基础实验探究,有待更深入的基础实验以探究SCP2通过何种通路在PCa中产生作用;最后,为验证SCP2在PCa诊治中临床意义,还需要进一步的临床试验以提高本研究结果的可信度和适用性。
综上所述,本研究利用SMR方法研究了氧化应激相关基因甲基化、表达和蛋白水平与PCa之间的潜在因果关系,并通过细胞实验进行证实,表明SCP2与PCa肿瘤细胞的致癌表型密切相关。本研究为探索PCa的基因变异和内在机制开辟了新途径,为PCa的预防和治疗策略提供了参考。

利益冲突  所有作者均声明不存在利益冲突。

作者贡献声明  宁家昕、王浩然:提出研究思路,设计实验方案,撰写论文;宁家昕、王浩然、罗舒航:收集、分析、整理数据;宁家昕、敬吉波:细胞实验;刘明、侯惠民、王建业:对学术内容进行审阅;刘明:总体把关和审定论文。

1
Bray F , Ferlay J , Soerjomataram I , et al. Global cancer statistics 2018: GLOBOCAN estimates of incidence and mortality worldwide for 36 cancers in 185 countries[J]. CA Cancer J Clin, 2018, 68 (6): 394- 424.

2
Culp MB , Soerjomataram I , Efstathiou JA , et al. Recent global patterns in prostate cancer incidence and mortality rates[J]. Eur Urol, 2020, 77 (1): 38- 52.

3
Drozdz-Afelt JM , Koim-Puchowska BB , Kaminski P . Analysis of oxidative stress indicators in Polish patients with prostate cancer[J]. Environ Sci Pollut Res Int, 2022, 29 (3): 4632- 4640.

4
Aloufi AS , Habotta OA , Abdelfattah MS , et al. Resistomycin suppresses prostate cancer cell growth by instigating oxidative stress, mitochondrial apoptosis, and cell cycle arrest[J]. Molecules, 2023, 28 (23): 7871.

5
Portela LM , Santos SA , Constantino FB , et al. Increased oxidative stress and cancer biomarkers in the ventral prostate of older rats submitted to maternal malnutrition[J]. Mol Cell Endocrinol, 2021, 523, 111148.

6
Khandrika L , Kumar B , Koul S , et al. Oxidative stress in prostate cancer[J]. Cancer Lett, 2009, 282 (2): 125- 136.

7
Shi W , Wang Y , Zhao Y , et al. Immune checkpoint B7-H3 is a therapeutic vulnerability in prostate cancer harboring PTEN and TP53 deficiencies[J]. Sci Transl Med, 2023, 15 (695): eadf6724.

8
Dong JT , Lamb PW , Rinker-Schaeffer CW , et al. KAI1, a metastasis suppressor gene for prostate cancer on human chromosome 11p11.2[J]. Science, 1995, 268 (5212): 884- 886.

9
Hayashi T , Fujita K , Nojima S , et al. High-fat diet-induced inflammation accelerates prostate cancer growth via IL6 signaling[J]. Clin Cancer Res, 2018, 24 (17): 4309- 4318.

10
Eeles RA , Kote-Jarai Z , Giles GG , et al. Multiple newly identified loci associated with prostate cancer susceptibility[J]. Nat Genet, 2008, 40 (3): 316- 321.

11
Lapillo M , Salis B , Palazzolo S , et al. First-of-its-kind STARD(3) Inhibitor: In silico identification and biological evaluation as anticancer agent[J]. ACS Med Chem Lett, 2019, 10 (4): 475- 480.

12
Kumar R , Chaudhary AK , Woytash J , et al. A mitochondrial unfolded protein response inhibitor suppresses prostate cancer growth in mice via HSP60[J]. J Clin Invest, 2022, 132 (13): e149906.

13
Shi Q , Jin X , Zhang P , et al. SPOP mutations promote p62/SQSTM1-dependent autophagy and Nrf2 activation in prostate cancer[J]. Cell Death Differ, 2022, 29 (6): 1228- 1239.

14
Sun J , Zhao J , Jiang F , et al. Identification of novel protein biomarkers and drug targets for colorectal cancer by integrating human plasma proteome with genome[J]. Genome Med, 2023, 15 (1): 75.

15
Chen J , Ruan X , Sun Y , et al. Multi-omic insight into the mole-cular networks of mitochondrial dysfunction in the pathogenesis of inflammatory bowel disease[J]. EBioMedicine, 2024, 99, 104934.

16
Xu M , Zhou H , Hu P , et al. Identification and validation of immune and oxidative stress-related diagnostic markers for diabetic nephropathy by WGCNA and machine learning[J]. Front Immunol, 2023, 14, 1084531.

17
Yang Y , Long X , Li K , et al. Development and validation of an oxidative stress-associated prognostic risk model for melanoma[J]. PeerJ, 2021, 9, e11258.

18
McRae AF , Marioni RE , Shah S , et al. Identification of 55 000 replicated DNA methylation QTL[J]. Sci Rep, 2018, 8 (1): 17605.

19
Võsa U , Claringbould A , Westra HJ , et al. Large-scale cis- and trans-eQTL analyses identify thousands of genetic loci and poly-genic scores that regulate blood gene expression[J]. Nat Genet, 2021, 53 (9): 1300- 1310.

20
Sun BB , Chiou J , Traylor M , et al. Plasma proteomic associations with genetics and health in the UK Biobank[J]. Nature, 2023, 622 (7982): 329- 338.

21
Ferkingstad E , Sulem P , Atlason BA , et al. Large-scale integration of the plasma proteome with genetics and disease[J]. Nat Genet, 2021, 53 (12): 1712- 1721.

22
GTEx Consortium . The GTEx Consortium atlas of genetic regula-tory effects across human tissues[J]. Science, 2020, 369 (6509): 1318- 1330.

23
Schumacher FR , Al Olama AA , Berndt SI , et al. Association analyses of more than 140, 000 men identify 63 new prostate cancer susceptibility loci[J]. Nat Genet, 2018, 50 (7): 928- 936.

24
Zhu Z , Zhang F , Hu H , et al. Integration of summary data from GWAS and eQTL studies predicts complex trait gene targets[J]. Nat Genet, 2016, 48 (5): 481- 487.

25
Giambartolomei C , Vukcevic D , Schadt EE , et al. Bayesian test for colocalisation between pairs of genetic association studies using summary statistics[J]. PLoS Genet, 2014, 10 (5): e1004383.

26
Yoshiji S , Butler-Laporte G , Lu T , et al. Proteome-wide Mendelian randomization implicates nephronectin as an actionable mediator of the effect of obesity on COVID-19 severity[J]. Nat Metab, 2023, 5 (2): 248- 264.

27
Battle A , Brown CD , Engelhardt BE , et al. Genetic effects on gene expression across human tissues[J]. Nature, 2017, 550 (7675): 204- 213.

28
Morrow JD , Glass K , Cho MH , et al. Human lung DNA methylation quantitative trait loci colocalize with chronic obstructive pulmonary disease genome-wide association loci[J]. Am J Respir Crit Care Med, 2018, 197 (10): 1275- 1284.

29
Zhang X , Fan H , Zhang X , et al. Mendelian randomization and colocalization analysis reveal new drug targets for oral ulcer: A Mendelian randomization analysis[J]. Health Sci Rep, 2025, 8 (2): e70405.

30
Zhang Y , Chen Y , Zhang Z , et al. Acox2 is a regulator of lysine crotonylation that mediates hepatic metabolic homeostasis in mice[J]. Cell Death Dis, 2022, 13 (3): 279.

31
Chen RK , Xue YK , Yang FD , et al. Lentivirus-mediated silencing of HSDL2 suppresses cell proliferation in human gliomas[J]. Tumour Biol, 2016, 37 (11): 15065- 15077.

32
Ding X , Fan K , Hu J , et al. SCP2-mediated cholesterol membrane trafficking promotes the growth of pituitary adenomas via Hedgehog signaling activation[J]. J Exp Clin Cancer Res, 2019, 38 (1): 404.

33
Dai T , Xue X , Huang J , et al. SCP2 mediates the transport of lipid hydroperoxides to mitochondria in chondrocyte ferroptosis[J]. Cell Death Discov, 2023, 9 (1): 234.

34
Mao C , Liu X , Zhang Y , et al. DHODH-mediated ferroptosis defence is a targetable vulnerability in cancer[J]. Nature, 2021, 593 (7860): 586- 590.

35
Mohana K , Achary A . Human cytosolic glutathione-S-transferases: Quantitative analysis of expression, comparative analysis of structures and inhibition strategies of isozymes involved in drug resis-tance[J]. Drug Metab Rev, 2017, 49 (3): 318- 337.

36
Sun Y , He Q , Li J , et al. A GSTP1-mediated lactic acid signaling promotes tumorigenesis through the PPP oxidative branch[J]. Cell Death Dis, 2023, 14 (7): 463.

37
Tchou JC , Lin X , Freije D , et al. GSTP1 CpG island DNA hypermethylation in hepatocellular carcinomas[J]. Int J Oncol, 2000, 16 (4): 663- 676.

38
Louie SM , Grossman EA , Crawford LA , et al. GSTP1 is a driver of triple-negative breast cancer cell metabolism and pathogenicity[J]. Cell Chem Biol, 2016, 23 (5): 567- 578.

39
Tanaka G , Inoue K , Shimizu T , et al. Dual pharmacological inhibition of glutathione and thioredoxin systems synergizes to kill colorectal carcinoma stem cells[J]. Cancer Med, 2016, 5 (9): 2544- 2557.

40
Wang SQ , Chen JJ , Jiang Y , et al. Targeting GSTP1 as therapeutic strategy against lung adenocarcinoma stemness and resistance to tyrosine kinase inhibitors[J]. Adv Sci (Weinh), 2023, 10 (7): e2205262.

41
Henrique R , Jerónimo C . Molecular detection of prostate cancer: A role for GSTP1 hypermethylation[J]. Eur Urol, 2004, 46 (5): 660- 669.

42
Nakayama M , Gonzalgo ML , Yegnasubramanian S , et al. GSTP1 CpG island hypermethylation as a molecular biomarker for prostate cancer[J]. J Cell Biochem, 2004, 91 (3): 540- 552.

43
Woodson K , O'reilly KJ , Hanson JC , et al. The usefulness of the detection of GSTP1 methylation in urine as a biomarker in the diagnosis of prostate cancer[J]. J Urol, 2008, 179 (2): 508- 511.

44
Flemmig J , Gau J , Schlorke D , et al. Lactoperoxidase as a potential drug target[J]. Expert Opin Ther Targets, 2016, 20 (4): 447- 461.

45
Gerson C , Sabater J , Scuri M , et al. The lactoperoxidase system functions in bacterial clearance of airways[J]. Am J Respir Cell Mol Biol, 2000, 22 (6): 665- 671.

46
Moskwa P , Lorentzen D , Excoffon KJ , et al. A novel host defense system of airways is defective in cystic fibrosis[J]. Am J Respir Crit Care Med, 2007, 175 (2): 174- 183.

47
Yang WS , Stockwell BR . Ferroptosis: Death by lipid peroxidation[J]. T Trends Cell Biol, 2016, 26 (3): 165- 176.

48
Krishnamoorthy S , Li GH , Cheung CL . Transcriptome-wide summary data-based Mendelian randomization analysis reveals 38 novel genes associated with severe COVID-19[J]. J Med Virol, 2023, 95 (1): e28162.

49
Gay NR , Gloudemans M , Antonio ML , et al. Impact of admixture and ancestry on eQTL analysis and GWAS colocalization in GTEx[J]. Genome Biol, 2020, 21 (1): 233.

Outlines

/