Journal of Peking University (Health Sciences) ›› 2025, Vol. 57 ›› Issue (4): 633-643. doi: 10.19723/j.issn.1671-167X.2025.04.002

Previous Articles     Next Articles

Multi-omics analysis of the relationship between oxidative stress-related gene and prostate cancer

Jiaxin NING1,2, Haoran WANG1,2, Shuhang LUO1,2, Jibo JING1,2, Jianye WANG1,2, Huimin HOU1,*(), Ming LIU1,2,*()   

  1. 1. Department of Urology, Beijing Hospital, National Center of Gerontology, Institute of Geriatric Medicine, Beijing 100005, China
    2. Peking Union Medical College & Chinese Academy of Medical Sciences, Beijing 100730, China
  • Received:2025-01-26 Online:2025-08-18 Published:2025-08-02
  • Contact: Huimin HOU, Ming LIU
  • Supported by:
    Beijing Natural Science Foundation(7232138)

RICH HTML

  

Abstract:

Objective: To investigate the relationship between oxidative stress-related genes and prostate cancer (PCa) from a multi-omics perspective using summary-data-based Mendelian randomization (SMR), colocalization analysis, and cellular experiments. Methods: Summary-level data on DNA methylation, gene expression, and circulating proteins were obtained and filtered. The PRACTICAL consortium was used as the discovery cohort, with the deCODE database serving as the validation cohort. SMR analysis and heterogeneity in dependent instruments (HEIDI) tests were conducted to assess the association and heterogeneity between oxidative stress-related genes and PCa. Colocalization analysis was performed to determine whether oxidative stress-related genes and PCa shared common causal variants. Finally, CCK-8 assays, wound healing assays, and Transwell invasion assays and Western blotting, were conducted to examine the effects of oxidative stress-related genes on the biological behavior of the PCa cell line C4-2. Results: Multi-omics analysis identified SCP2 as significantly associated with increased PCa risk across gene methylation, gene expression, and circulating protein levels. GSTP1 showed significant associations at the methylation and protein levels, while LPO was associated at the protein level. At the methylation level, SCP2 sites cg00581603 (OR=1.11, 95%CI: 1.05-1.17) and cg13078931 (OR=1.12, 95%CI: 1.05-1.18) were identified as pathogenic. Among the four methylation sites in GSTP1, only cg05244766 (OR=0.89, 95%CI: 0.84-0.95) was considered protective. At the gene expression level, SCP2 (OR=1.05, 95%CI: 1.02-1.07) was also found to be a pathogenic factor. At the circulating protein level, SCP2 (OR=2.10, 95%CI: 1.34-3.29) showed a consistent pathogenic trend. In addition, GSTP1 (OR=1.16, 95%CI: 1.07-1.25) and LPO (OR=1.12, 95%CI: 1.05-1.19) were significantly associated with increased PCa risk. Further functional assays demonstrated that knockdown of SCP2 significantly reduced the oncogenic phenotype of prostate cancer cells. Conclusion: Through integrated multi-omics analysis and experimental validation, this study confirmed a significant association between SCP2 and increased PCa risk. These findings enhance our understanding of PCa pathogenesis and provide new potential targets and therapeutic directions for PCa treatment.

Key words: Mendelian randomization analysis, Prostatic neoplasms, Oxidative stress, Multi-omics analysis

CLC Number: 

  • R737.25

Figure 1

Association between methylation levels of oxidative stress-related genes and prostate cancer risk in summary-data-based Mendelian randomization (SMR) analysis"

Figure 2

Manhattan plot of different oxidative stress-related genes and their methylation sites"

Figure 3

Association between the expression of oxidative stress-related genes and prostate cancer A, relationship between the expression of oxidative stress-related genes and prostate cancer in Mendelian randomization analysis; B, Manhattan plot of oxidative stress-related gene expression with statistically significant associations."

Table 1

Oxidative stress-related genes significantly associated with prostate cancer in the GTEx database"

Gene OR 95%CI P
COX6B1 1.16 1.059-1.261 0.032
BAK1 0.95 0.915-0.981 0.047
TXN 1.13 1.041-1.218 0.047
PLA2G2A 1.05 1.015-1.081 0.047

Figure 4

Association between circulating protein levels of oxidative stress-related genes and prostate cancer A, relationship between oxidative stress-related circulating proteins and prostate cancer in Mendelian randomization analysis; B, Manhattan plot of oxidative stress-related proteins with statistically significant associations."

Table 2

Circulating proteins significantly associated with prostate cancer in the deCODE database"

Protein OR 95%CI P
LPO 0.97 0.947-0.983 0.009
HSPA1A 0.97 0.948-0.983 0.009
PLA2G2A 1.03 1.011-1.053 0.049

Figure 5

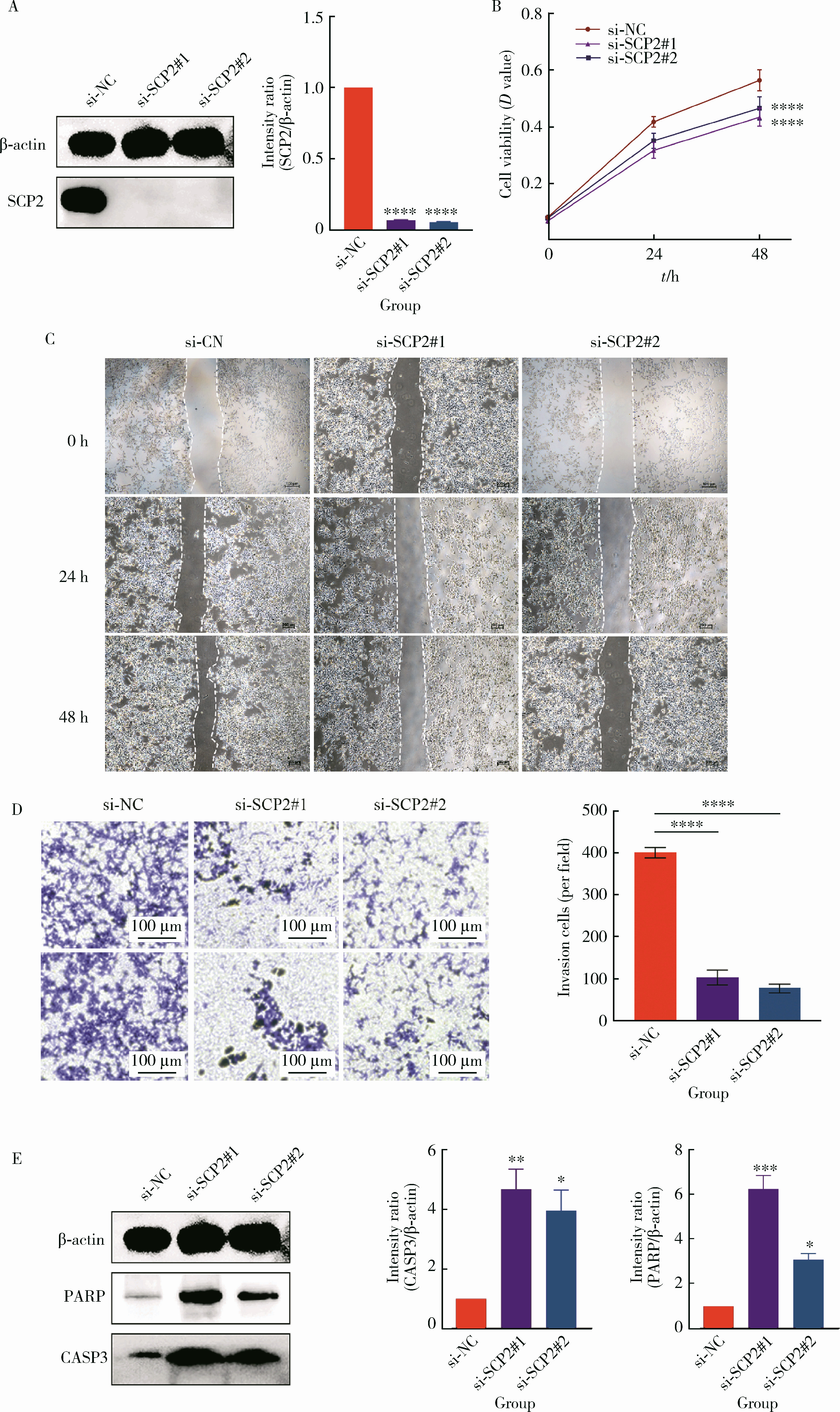
Knockdown of SCP2 suppresses the oncogenic phenotype of prostate cancer cells and promotes apoptosis A, siRNA treatment of C4-2 cells significantly decreased SCP2 protein expression (* * * *P < 0.000 1); B, knockdown of SCP2 significantly reduced the proliferative capacity of C4-2 cells (* * * *P < 0.000 1); C, D, knockdown of SCP2 markedly suppressed the migration and invasion abilities of C4-2 cells (* * * *P < 0.000 1); E, knockdown of SCP2 increased the expression of apoptotic markers CASP3 (* *P < 0.01 & *P < 0.05) and PARP (* * *P < 0.001 & *P < 0.05) in C4-2 cells."

1
Bray F , Ferlay J , Soerjomataram I , et al. Global cancer statistics 2018: GLOBOCAN estimates of incidence and mortality worldwide for 36 cancers in 185 countries[J]. CA Cancer J Clin, 2018, 68 (6): 394- 424.
2
Culp MB , Soerjomataram I , Efstathiou JA , et al. Recent global patterns in prostate cancer incidence and mortality rates[J]. Eur Urol, 2020, 77 (1): 38- 52.
3
Drozdz-Afelt JM , Koim-Puchowska BB , Kaminski P . Analysis of oxidative stress indicators in Polish patients with prostate cancer[J]. Environ Sci Pollut Res Int, 2022, 29 (3): 4632- 4640.
4
Aloufi AS , Habotta OA , Abdelfattah MS , et al. Resistomycin suppresses prostate cancer cell growth by instigating oxidative stress, mitochondrial apoptosis, and cell cycle arrest[J]. Molecules, 2023, 28 (23): 7871.
5
Portela LM , Santos SA , Constantino FB , et al. Increased oxidative stress and cancer biomarkers in the ventral prostate of older rats submitted to maternal malnutrition[J]. Mol Cell Endocrinol, 2021, 523, 111148.
6
Khandrika L , Kumar B , Koul S , et al. Oxidative stress in prostate cancer[J]. Cancer Lett, 2009, 282 (2): 125- 136.
7
Shi W , Wang Y , Zhao Y , et al. Immune checkpoint B7-H3 is a therapeutic vulnerability in prostate cancer harboring PTEN and TP53 deficiencies[J]. Sci Transl Med, 2023, 15 (695): eadf6724.
8
Dong JT , Lamb PW , Rinker-Schaeffer CW , et al. KAI1, a metastasis suppressor gene for prostate cancer on human chromosome 11p11.2[J]. Science, 1995, 268 (5212): 884- 886.
9
Hayashi T , Fujita K , Nojima S , et al. High-fat diet-induced inflammation accelerates prostate cancer growth via IL6 signaling[J]. Clin Cancer Res, 2018, 24 (17): 4309- 4318.
10
Eeles RA , Kote-Jarai Z , Giles GG , et al. Multiple newly identified loci associated with prostate cancer susceptibility[J]. Nat Genet, 2008, 40 (3): 316- 321.
11
Lapillo M , Salis B , Palazzolo S , et al. First-of-its-kind STARD(3) Inhibitor: In silico identification and biological evaluation as anticancer agent[J]. ACS Med Chem Lett, 2019, 10 (4): 475- 480.
12
Kumar R , Chaudhary AK , Woytash J , et al. A mitochondrial unfolded protein response inhibitor suppresses prostate cancer growth in mice via HSP60[J]. J Clin Invest, 2022, 132 (13): e149906.
13
Shi Q , Jin X , Zhang P , et al. SPOP mutations promote p62/SQSTM1-dependent autophagy and Nrf2 activation in prostate cancer[J]. Cell Death Differ, 2022, 29 (6): 1228- 1239.
14
Sun J , Zhao J , Jiang F , et al. Identification of novel protein biomarkers and drug targets for colorectal cancer by integrating human plasma proteome with genome[J]. Genome Med, 2023, 15 (1): 75.
15
Chen J , Ruan X , Sun Y , et al. Multi-omic insight into the mole-cular networks of mitochondrial dysfunction in the pathogenesis of inflammatory bowel disease[J]. EBioMedicine, 2024, 99, 104934.
16
Xu M , Zhou H , Hu P , et al. Identification and validation of immune and oxidative stress-related diagnostic markers for diabetic nephropathy by WGCNA and machine learning[J]. Front Immunol, 2023, 14, 1084531.
17
Yang Y , Long X , Li K , et al. Development and validation of an oxidative stress-associated prognostic risk model for melanoma[J]. PeerJ, 2021, 9, e11258.
18
McRae AF , Marioni RE , Shah S , et al. Identification of 55 000 replicated DNA methylation QTL[J]. Sci Rep, 2018, 8 (1): 17605.
19
Võsa U , Claringbould A , Westra HJ , et al. Large-scale cis- and trans-eQTL analyses identify thousands of genetic loci and poly-genic scores that regulate blood gene expression[J]. Nat Genet, 2021, 53 (9): 1300- 1310.
20
Sun BB , Chiou J , Traylor M , et al. Plasma proteomic associations with genetics and health in the UK Biobank[J]. Nature, 2023, 622 (7982): 329- 338.
21
Ferkingstad E , Sulem P , Atlason BA , et al. Large-scale integration of the plasma proteome with genetics and disease[J]. Nat Genet, 2021, 53 (12): 1712- 1721.
22
GTEx Consortium . The GTEx Consortium atlas of genetic regula-tory effects across human tissues[J]. Science, 2020, 369 (6509): 1318- 1330.
23
Schumacher FR , Al Olama AA , Berndt SI , et al. Association analyses of more than 140, 000 men identify 63 new prostate cancer susceptibility loci[J]. Nat Genet, 2018, 50 (7): 928- 936.
24
Zhu Z , Zhang F , Hu H , et al. Integration of summary data from GWAS and eQTL studies predicts complex trait gene targets[J]. Nat Genet, 2016, 48 (5): 481- 487.
25
Giambartolomei C , Vukcevic D , Schadt EE , et al. Bayesian test for colocalisation between pairs of genetic association studies using summary statistics[J]. PLoS Genet, 2014, 10 (5): e1004383.
26
Yoshiji S , Butler-Laporte G , Lu T , et al. Proteome-wide Mendelian randomization implicates nephronectin as an actionable mediator of the effect of obesity on COVID-19 severity[J]. Nat Metab, 2023, 5 (2): 248- 264.
27
Battle A , Brown CD , Engelhardt BE , et al. Genetic effects on gene expression across human tissues[J]. Nature, 2017, 550 (7675): 204- 213.
28
Morrow JD , Glass K , Cho MH , et al. Human lung DNA methylation quantitative trait loci colocalize with chronic obstructive pulmonary disease genome-wide association loci[J]. Am J Respir Crit Care Med, 2018, 197 (10): 1275- 1284.
29
Zhang X , Fan H , Zhang X , et al. Mendelian randomization and colocalization analysis reveal new drug targets for oral ulcer: A Mendelian randomization analysis[J]. Health Sci Rep, 2025, 8 (2): e70405.
30
Zhang Y , Chen Y , Zhang Z , et al. Acox2 is a regulator of lysine crotonylation that mediates hepatic metabolic homeostasis in mice[J]. Cell Death Dis, 2022, 13 (3): 279.
31
Chen RK , Xue YK , Yang FD , et al. Lentivirus-mediated silencing of HSDL2 suppresses cell proliferation in human gliomas[J]. Tumour Biol, 2016, 37 (11): 15065- 15077.
32
Ding X , Fan K , Hu J , et al. SCP2-mediated cholesterol membrane trafficking promotes the growth of pituitary adenomas via Hedgehog signaling activation[J]. J Exp Clin Cancer Res, 2019, 38 (1): 404.
33
Dai T , Xue X , Huang J , et al. SCP2 mediates the transport of lipid hydroperoxides to mitochondria in chondrocyte ferroptosis[J]. Cell Death Discov, 2023, 9 (1): 234.
34
Mao C , Liu X , Zhang Y , et al. DHODH-mediated ferroptosis defence is a targetable vulnerability in cancer[J]. Nature, 2021, 593 (7860): 586- 590.
35
Mohana K , Achary A . Human cytosolic glutathione-S-transferases: Quantitative analysis of expression, comparative analysis of structures and inhibition strategies of isozymes involved in drug resis-tance[J]. Drug Metab Rev, 2017, 49 (3): 318- 337.
36
Sun Y , He Q , Li J , et al. A GSTP1-mediated lactic acid signaling promotes tumorigenesis through the PPP oxidative branch[J]. Cell Death Dis, 2023, 14 (7): 463.
37
Tchou JC , Lin X , Freije D , et al. GSTP1 CpG island DNA hypermethylation in hepatocellular carcinomas[J]. Int J Oncol, 2000, 16 (4): 663- 676.
38
Louie SM , Grossman EA , Crawford LA , et al. GSTP1 is a driver of triple-negative breast cancer cell metabolism and pathogenicity[J]. Cell Chem Biol, 2016, 23 (5): 567- 578.
39
Tanaka G , Inoue K , Shimizu T , et al. Dual pharmacological inhibition of glutathione and thioredoxin systems synergizes to kill colorectal carcinoma stem cells[J]. Cancer Med, 2016, 5 (9): 2544- 2557.
40
Wang SQ , Chen JJ , Jiang Y , et al. Targeting GSTP1 as therapeutic strategy against lung adenocarcinoma stemness and resistance to tyrosine kinase inhibitors[J]. Adv Sci (Weinh), 2023, 10 (7): e2205262.
41
Henrique R , Jerónimo C . Molecular detection of prostate cancer: A role for GSTP1 hypermethylation[J]. Eur Urol, 2004, 46 (5): 660- 669.
42
Nakayama M , Gonzalgo ML , Yegnasubramanian S , et al. GSTP1 CpG island hypermethylation as a molecular biomarker for prostate cancer[J]. J Cell Biochem, 2004, 91 (3): 540- 552.
43
Woodson K , O'reilly KJ , Hanson JC , et al. The usefulness of the detection of GSTP1 methylation in urine as a biomarker in the diagnosis of prostate cancer[J]. J Urol, 2008, 179 (2): 508- 511.
44
Flemmig J , Gau J , Schlorke D , et al. Lactoperoxidase as a potential drug target[J]. Expert Opin Ther Targets, 2016, 20 (4): 447- 461.
45
Gerson C , Sabater J , Scuri M , et al. The lactoperoxidase system functions in bacterial clearance of airways[J]. Am J Respir Cell Mol Biol, 2000, 22 (6): 665- 671.
46
Moskwa P , Lorentzen D , Excoffon KJ , et al. A novel host defense system of airways is defective in cystic fibrosis[J]. Am J Respir Crit Care Med, 2007, 175 (2): 174- 183.
47
Yang WS , Stockwell BR . Ferroptosis: Death by lipid peroxidation[J]. T Trends Cell Biol, 2016, 26 (3): 165- 176.
48
Krishnamoorthy S , Li GH , Cheung CL . Transcriptome-wide summary data-based Mendelian randomization analysis reveals 38 novel genes associated with severe COVID-19[J]. J Med Virol, 2023, 95 (1): e28162.
49
Gay NR , Gloudemans M , Antonio ML , et al. Impact of admixture and ancestry on eQTL analysis and GWAS colocalization in GTEx[J]. Genome Biol, 2020, 21 (1): 233.
[1] Zeyuan WANG, Shuanbao YU, Haoke ZHENG, Jin TAO, Yafeng FAN, Xuepei ZHANG. A preoperative prediction model for pelvic lymph node metastasis in prostate cancer: Integrating clinical characteristics and multiparametric MRI [J]. Journal of Peking University (Health Sciences), 2025, 57(4): 684-691.
[2] Zhicun LI, Tianyu WU, Lei LIANG, Yu FAN, Yisen MENG, Qian ZHANG. Risk factors analysis and nomogram model construction of postoperative pathological upgrade of prostate cancer patients with single core positive biopsy [J]. Journal of Peking University (Health Sciences), 2024, 56(5): 896-901.
[3] Yuxuan TIAN,Mingjian RUAN,Yi LIU,Derun LI,Jingyun WU,Qi SHEN,Yu FAN,Jie JIN. Predictive effect of the dual-parametric MRI modified maximum diameter of the lesions with PI-RADS 4 and 5 on the clinically significant prostate cancer [J]. Journal of Peking University (Health Sciences), 2024, 56(4): 567-574.
[4] Kaifeng YAO,Mingjian RUAN,Derun LI,Yuxuan TIAN,Yuke CHEN,Yu FAN,Yi LIU. Diagnostic efficacy of targeted biopsy combined with regional systematic biopsy in prostate cancer in patients with PI-RADS 4-5 [J]. Journal of Peking University (Health Sciences), 2024, 56(4): 575-581.
[5] Junyong OU,Kunming NI,Lulin MA,Guoliang WANG,Ye YAN,Bin YANG,Gengwu LI,Haodong SONG,Min LU,Jianfei YE,Shudong ZHANG. Prognostic factors of patients with muscle invasive bladder cancer with intermediate-to-high risk prostate cancer [J]. Journal of Peking University (Health Sciences), 2024, 56(4): 582-588.
[6] Yi LIU,Chang-wei YUAN,Jing-yun WU,Qi SHEN,Jiang-xi XIAO,Zheng ZHAO,Xiao-ying WANG,Xue-song LI,Zhi-song HE,Li-qun ZHOU. Diagnostic efficacy of prostate cancer using targeted biopsy with 6-core systematic biopsy for patients with PI-RADS 5 [J]. Journal of Peking University (Health Sciences), 2023, 55(5): 812-817.
[7] Chang-wei YUAN,De-run LI,Zhi-hua LI,Yi LIU,Gang-zhi SHAN,Xue-song LI,Li-qun ZHOU. Application of dynamic contrast enhanced status in multiparametric magnetic resonance imaging for prostatic cancer with PI-RADS 4 lesion [J]. Journal of Peking University (Health Sciences), 2023, 55(5): 838-842.
[8] BAI Feng,HE Yi-fan,NIU Ya-nan,YANG Ruo-juan,CAO Jing. Effects of ultrafine particulates on cardiac function in rat isolated heart [J]. Journal of Peking University (Health Sciences), 2021, 53(2): 240-245.
[9] Yi LIU,Zhi-jian LIU,Qi SHEN,Jing-yun WU,Yu FAN,De-run LI,Wei YU,Zhi-song HE. A clinical analysis of 14 cases of prostatic stromal tumor of uncertain malignant potential [J]. Journal of Peking University (Health Sciences), 2020, 52(4): 621-624.
[10] Yi-chang HAO,Ye YAN,Fan ZHANG,Min QIU,Lang ZHOU,Ke LIU,Jian LU,Chun-lei XIAO,Yi HUANG,Cheng LIU,Lu-lin MA. Surgical strategy selection and experience summary of prostate cancer with positive single needle biopsy [J]. Journal of Peking University (Health Sciences), 2020, 52(4): 625-631.
[11] Yan XUAN,Yu CAI,Xiao-xuan WANG,Qiao SHI,Li-xin QIU,Qing-xian LUAN. Effect of Porphyromonas gingivalis infection on atherosclerosis in apolipoprotein-E knockout mice [J]. Journal of Peking University (Health Sciences), 2020, 52(4): 743-749.
[12] Ye YAN,Hai-zhui XIA,Xu-sheng LI,Wei HE,Xue-hua ZHU,Zhi-ying ZHANG,Chun-lei XIAO,Yu-qing LIU,Hua HUANG,Liang-hua HE,Jian LU. Application of U-shaped convolutional neural network in auto segmentation and reconstruction of 3D prostate model in laparoscopic prostatectomy navigation [J]. Journal of Peking University(Health Sciences), 2019, 51(3): 596-601.
[13] WANG Hao, CHEN Liang, YE Xiao-yun. Triptolide induces oxidative stress and apoptosis and activates PIK3/Akt signaling pathway in TM4 sertoli cells [J]. Journal of Peking University(Health Sciences), 2018, 50(4): 607-612.
[14] ZHANG Fan, XIAO Chun-lei, ZHANG Shu-dong, HUANG Yi, MA Lu-lin. Relationship between recovery of urinary continence after laparoscopic radical prostatectomy and prostatic volume and intravesical prostatic protursion length [J]. Journal of Peking University(Health Sciences), 2018, 50(4): 621-625.
[15] BI Yong-xiang, XIAO Min-hui, ZHANG Ning-nan, LI Xiao-yun, MAO Xiao-peng, ZHANG Ke, ZHANG Zhuo-rui, ZHAO Liang-yun. Construction and improvement of animal models with different positional osseous metastasis of prostate cancer in vivo [J]. Journal of Peking University(Health Sciences), 2017, 49(4): 590-596.
Viewed
Full text


Abstract

Cited

  Shared   
  Discussed   
No Suggested Reading articles found!