Journal of Peking University (Health Sciences) ›› 2026, Vol. 58 ›› Issue (1): 30-36. doi: 10.19723/j.issn.1671-167X.2026.01.004

Previous Articles     Next Articles

Short-term efficacy and influencing factors of systemic antibiotics as an adjunct to mechanical periodontal therapy for stages Ⅲ/Ⅳ periodontitis

Lianfei PAN1, Wenjing LI2, Ruiyang WANG3, Jian JIAO3, Zhanqiang CAO4, Li GAO1,*(), Dong SHI1,*()   

  1. 1. Department of Periodontology, Peking University School and Hospital of Stomatology & National Center for Stomatology & National Clinical Research Center for Oral Diseases & National Engineering Research Center of Oral Biomaterials and Digital Medical Devices, Beijing 100081, China
    2. Department of Stomatology, Beijing Tsinghua Changgung Hospital, School of Clinical Medicine, Tsinghua Medicine, Tsinghua University, Beijing 102218, China
    3. First Clinical Division, Peking University School and Hospital of Stomatology, Beijing 100081, China
    4. Information Center, Peking University School and Hospital of Stomatology, Beijing 100081, China
  • Received:2025-10-10 Online:2026-02-18 Published:2025-12-12
  • Contact: Li GAO, Dong SHI
  • Supported by:
    the National Natural Science Foundation of China(81000440); the New Clinical Techniques and Therapies of Peking University School and Hospital of Stomatology(PKUSSNCT-23G03)

RICH HTML

  

Abstract:

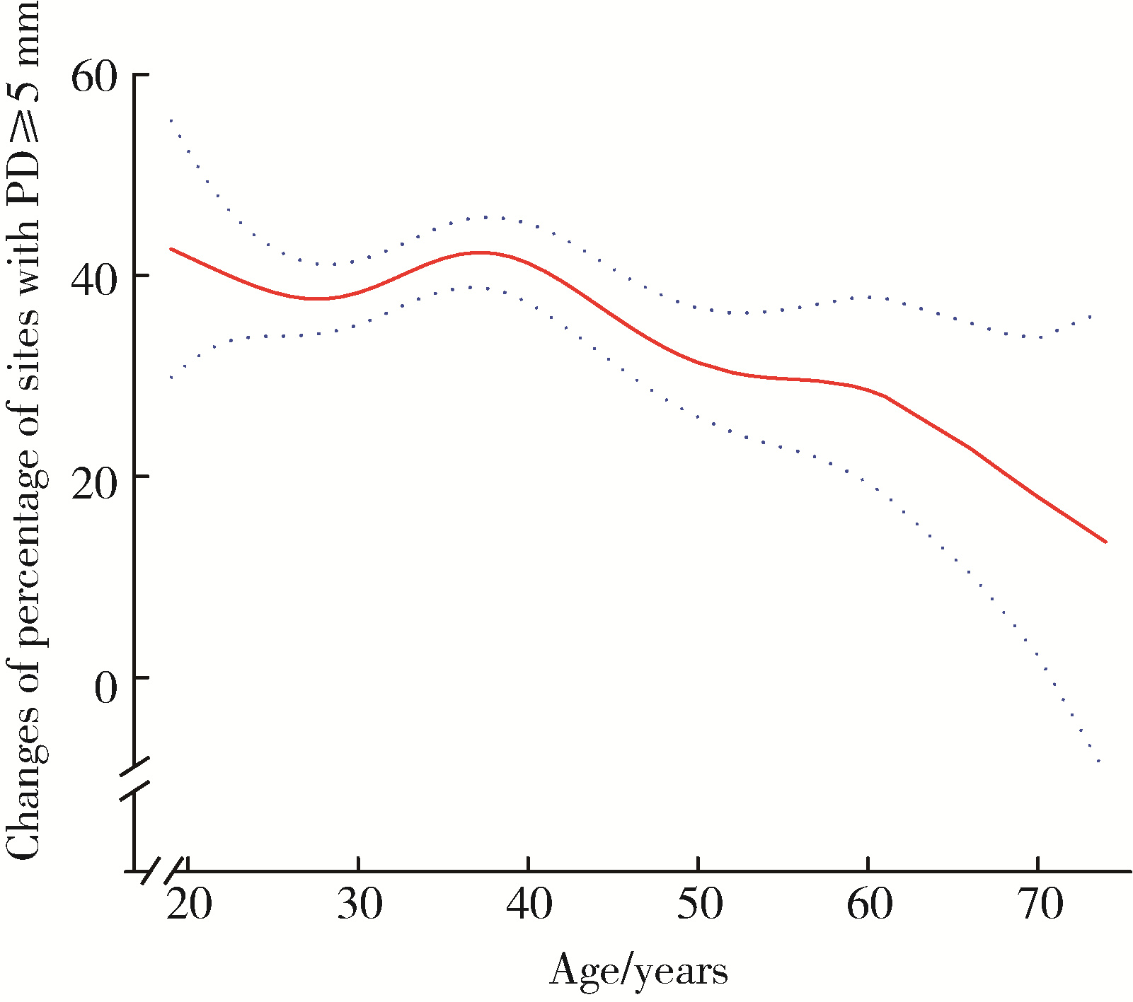
Objective: To assess the short-term adjunctive effect of systemic antibiotics on non-surgical periodontal therapy and to identify predictors of treatment response in the patients with stages Ⅲ/Ⅳ periodontitis, providing ideas for precise clinical medication. Methods: A retrospective study was conducted on the patients who received non-surgical periodontal treatment in the Department of Periodontology, Peking University School and Hospital of Stomatology from November 2007 to February 2015. A total of 521 patients with stages Ⅲ/Ⅳ periodontitis were included. Participants were divided into two groups: those who received systemic antibiotic therapy adjunctive to scaling and root planing (SRP) (antibiotic group, n=204) and those who underwent SRP only (non-antibiotic group, n=317). The timing of systemic antibiotic use is divided into before SRP, during SRP, and after SRP. The primary outcome was defined as the relative change in the percentage of sites with probing depth (PD) ≥5 mm. Univariable linear regression was used to identify the association between each variable and treatment efficacy, and multivariable linear regression was utilized to adjust for confounding factors and to determine the relationships of antibiotic therapy, age of the antibiotic group, and timing of antibiotic administration with the treatment efficacy. Furthermore, smooth curve fitting and piecewise linear regression model were employed to assess the potential nonlinear relationship and threshold effect between age and treatment response in the anti-biotic group. The threshold was identified by evaluating a series of potential turning points within predefined intervals and selecting the point with the maximum model likelihood. Results: Both treatment groups exhibited significant improvements in all periodontal parameters following therapy (P < 0.001). After adjustment for potential confounders, multivariable analysis revealed a significantly greater reduction in the percentage of sites with PD≥5 mm in the antibiotic group versus the non-antibiotic group (β=16.33, 95% CI: 13.40-19.27, P < 0.001). Within the antibiotic group, we identified a nonlinear association between age and therapeutic efficacy, with an inflection point at 38 years. The patients aged ≤38 years responded significantly better than those older than 38 years (P=0.022). Furthermore, the timing of antibiotic administration was a significant determinant of outcome. The most pronounced efficacy was achieved when antibiotics were administered concurrently with SRP, surpassing both pre- and post-SRP administration. Conclusion: Our findings suggest that the use of systemic antibiotics as an adjunct to SRP is associated with enhanced short-term clinical outcomes in stages Ⅲ and Ⅳ periodontitis. During SRP, treating younger patients (≤38 years old) with systemic antibiotics as an adjunct may yield better therapeutic effects.

Key words: Periodontitis, Scaling and root planing, antibiotics, Treatment outcome, Retrospective studies

CLC Number: 

  • R781.42

Table 1

Comparison between the antibiotic group and the non-antibiotic group at T0"

Antibiotic No (n=317) Yes (n=204) P
Age/years 42.00 (33.00,50.00) 35.00 (29.75,43.00) < 0.001
Gender 0.301
  Male 175 (55.21) 122 (59.80)
  Female 142 (44.79) 82 (40.20)
Smoke 0.655
  No/former smokers 269 (84.86) 176 (86.27)
  Current smokers 48 (15.14) 28 (13.73)
Diabetes 0.108
  No 304 (95.90) 189 (92.65)
  Yes 13 (4.10) 15 (7.35)
Stage < 0.001
  Ⅲ 247 (77.92) 111 (54.41)
  Ⅳ 70 (22.08) 93 (45.59)
Number of teeth 27.00 (26.00,28.00) 27.00 (25.00,28.00) 0.631
PD≥5 mm/% 27.78 (14.81,44.23) 53.03 (37.64,67.27) < 0.001
PD/mm 3.57 (3.08,4.16) 4.43 (3.81,5.02) < 0.001
BOP% 98.21 (89.29,100.00) 100.00 (100.00,100.00) < 0.001
BI 2.95 (2.38,3.52) 3.39 (2.92,3.86) < 0.001
Interval of re-evaluation/months 2.57 (2.17,3.17) 2.70 (2.19,3.33) 0.255

Figure 1

Smoothing plot of percentage of sites with PD≥5 mm at T0 and changes of percentage of sites with PD≥5 mm in both antibiotic group and non-antibiotic group This model was adjusted for age, gender, diabetes, and interval of reevaluation. The non-antibiotic and antibiotic groups are represented by the red and blue lines, respectively. PD, probing depth."

Table 2

Univariable regression analysis for the changes of percentage of sites with PD≥5 mm"

Covariate Statistics β (95%CI) P
Age/years 39.00 (31.00, 48.00) -0.37 (-0.51, -0.24) < 0.001
Gender
  Male 297 (57.01) 0
  Female 224 (42.99) -3.23 (-6.42, -0.03) 0.048
Smoke
  No/Former smokers 445 (85.41) 0
  Current smokers 76 (14.59) -0.07 (-4.56, 4.43) 0.977
Diabetes
  No 493 (94.63) 0
  Yes 28 (5.37) 0.36 (-6.68, 7.40) 0.920
Stage
  Ⅲ 358 (68.71) 0
  Ⅳ 163 (31.29) 5.72 (2.33, 9.10) 0.001
Interval of re-evaluation/months 2.60 (2.17, 3.23) 5.67 (3.48, 7.85) < 0.001
Antibiotic
  No 317 (60.84) 0
  Yes 204 (39.16) 18.09 (15.23, 20.94) < 0.001

Figure 2

Smoothing plot of age and changes of percentage of sites with PD≥5 mm in antibiotic group This model was adjusted for gender, smoke, diabetes, stage and interval of re-evaluation. The red line represents the best-fit line, and the blue lines are 95% confidence intervals. PD, probing depth."

Table 3

Multivariable regression analysis of age and timing of antibiotic use on the changes of percentage of sites with PD≥5 mm in antibiotic group"

Variable Crude model Model Ⅰ Model Ⅱ
β (95%CI) P β (95%CI) P β (95%CI) P
Age/years
  >38 0 0 0
  ≤38 6.34 (1.47, 11.20) 0.011 6.58 (1.29, 11.86) 0.016 6.17 (0.94, 11.39) 0.022
Timing
  Before SRP 0 0 0
  During SRP 10.74 (4.66, 16.82) < 0.001 10.61 (4.488, 16.74) < 0.001 9.53 (3.39, 15.67) 0.003
  After SRP 6.07 (-0.61, 12.75) 0.077 5.82 (-0.92, 12.57) 0.092 4.26 (-2.46, 10.99) 0.215
1
Citterio F, Gualini G, Chang M, et al. Pocket closure and residual pockets after non-surgical periodontal therapy: A systematic review and meta-analysis[J]. J Clin Periodontol, 2022, 49(1): 2- 14.

doi: 10.1111/jcpe.13547
2
邵金龙, 于洋, 吕春旭, 等. 欧洲牙周病学会牙周炎治疗S3级临床指南的介绍与应用解读[J]. 中华口腔医学杂志, 2022, 57(12): 1202- 1208.
3
Brayer WK, Mellonig JT, Dunlap RM, et al. Scaling and root planing effectiveness: The effect of root surface access and operator experience[J]. J Periodontol, 1989, 60(1): 67- 72.

doi: 10.1902/jop.1989.60.1.67
4
Fleischer HC, Mellonig JT, Brayer WK, et al. Scaling and root planing efficacy in multirooted teeth[J]. J Periodontol, 1989, 60(7): 402- 409.

doi: 10.1902/jop.1989.60.7.402
5
Graziani F, Karapetsa D, Alonso B, et al. Nonsurgical and surgical treatment of periodontitis: How many options for one disease?[J]. Periodontol 2000, 2017, 75(1): 152- 188.

doi: 10.1111/prd.12201
6
Herrera D, van Winkelhoff AJ, Matesanz P, et al. Europe's contribution to the evaluation of the use of systemic antimicrobials in the treatment of periodontitis[J/OL]. Periodontol 2000, 2023: prd. 12493(2023-06-14)[2025-10-01]. https://pubmed.ncbi.nlm.nih.gov/37314038/.
7
Teughels W, Feres M, Oud V, et al. Adjunctive effect of systemic antimicrobials in periodontitis therapy: A systematic review and meta-analysis[J]. J Clin Periodontol, 2020, 47(Suppl 22): 257- 281.
8
Elias C, Moja L, Mertz D, et al. Guideline recommendations and antimicrobial resistance: The need for a change[J]. BMJ Open, 2017, 7(7): e016264.

doi: 10.1136/bmjopen-2017-016264
9
Sanz M, Herrera D, Kebschull M, et al. Treatment of stage Ⅰ-Ⅲ periodontitis: The EFP S3 level clinical practice guideline[J]. J Clin Periodontol, 2020, 47(Suppl 22): 4- 60.
10
Tonetti MS, Sanz M. Implementation of the new classification of periodontal diseases: Decision-making algorithms for clinical practice and education[J]. J Clin Periodontol, 2019, 46(4): 398- 405.

doi: 10.1111/jcpe.13104
11
Tonetti MS, Greenwell H, Kornman KS. Staging and grading of periodontitis: Framework and proposal of a new classification and case definition[J]. J Periodontol, 2018, 89(Suppl 1): S159- S172.
12
Lang NP, Lindhe J. Clinical periodontology and implant dentistry[M]. 6th ed. Chichester: John Wiley & Sons, Ltd, 2015: 569.
13
Glickman I. Clinical periodontology: prevention, diagnosis, and treatment of periodontal disease in the practice of general dentistry[M]. 4th ed. Saunders: Philadelphia, 1972: 242- 245.
14
杨刚, 闫天行, 胡文杰. 如何做好规范化牙周探诊: 牙周临床基本功训练之三[J]. 中华口腔医学杂志, 2025, 60(6): 678- 684.
15
Mazza JE, Newman MG, Sims TN. Clinical and antimicrobial effect of stannous fluoride on periodontitis[J]. J Clin Periodontol, 1981, 8(3): 203- 212.

doi: 10.1111/j.1600-051X.1981.tb02031.x
16
Xajigeorgiou C, Sakellari D, Slini T, et al. Clinical and microbiological effects of different antimicrobials on generalized aggressive periodontitis[J]. J Clin Periodontol, 2006, 33(4): 254- 264.

doi: 10.1111/j.1600-051X.2006.00905.x
17
Lu H, He L, Jin D, et al. Effect of adjunctive systemic antibiotics on microbial populations compared with scaling and root planing alone for the treatment of periodontitis: A pilot randomized clinical trial[J]. J Periodontol, 2022, 93(4): 570- 583.

doi: 10.1002/JPER.20-0764
18
Jentsch HFR, Dietrich M, Eick S. Non-surgical periodontal therapy with adjunctive amoxicillin/metronidazole or metronidazole when No aggregatibacter actinomycetemcomitans is detected: A randomized clinical trial[J]. Antibiotics, 2020, 9(10): 686.

doi: 10.3390/antibiotics9100686
19
Guo J, Zhang X, Saiganesh A, et al. Linking the westernised oropharyngeal microbiome to the immune response in Chinese immigrants[J]. Allergy Asthma Clin Immunol, 2020, 16(1): 67.

doi: 10.1186/s13223-020-00465-7
20
Cao CF, Aeppli DM, Liljemark WF, et al. Comparison of plaque microflora between Chinese and Caucasian population groups[J]. J Clin Periodontol, 1990, 17(2): 115- 118.

doi: 10.1111/j.1600-051X.1990.tb01072.x
21
Winkler PC, Benz L, Nickles K, et al. Decision-making on systemic antibiotics in the management of periodontitis: A retrospective comparison of two concepts[J]. J Clin Periodontol, 2024, 51(9): 1122- 1133.

doi: 10.1111/jcpe.14003
22
Eickholz P, Koch R, Kocher T, et al. Clinical benefits of systemic amoxicillin/metronidazole may depend on periodontitis severity and patients' age: An exploratory sub-analysis of the ABPARO trial[J]. J Clin Periodontol, 2019, 46(4): 491- 501.

doi: 10.1111/jcpe.13096
23
Sgolastra F, Petrucci A, Gatto R, et al. Effectiveness of systemic amoxicillin/metronidazole as an adjunctive therapy to full-mouth scaling and root planing in the treatment of aggressive periodontitis: A systematic review and meta-analysis[J]. J Periodontol, 2012, 83(6): 731- 743.

doi: 10.1902/jop.2011.110432
24
Karrabi M, Baghani Z, Venskutonis T. Amoxicillin/metronidazole dose impact as an adjunctive therapy for stage Ⅱ-Ⅲ grade C periodontitis (aggressive periodontitis) at 3- and 6-month follow-ups: A systematic review and meta-analysis[J]. J Oral Maxillofac Res, 2022, 13(1): e2.
25
Mendes CL, de Assis P, Annibal H, et al. Metronidazole and amoxicillin association in aggressive periodontitis: A systematic review and meta-analysis[J]. Saudi Dent J, 2020, 32(6): 269- 275.

doi: 10.1016/j.sdentj.2020.04.010
26
Rabelo CC, Feres M, Gonçalves C, et al. Systemic antibiotics in the treatment of aggressive periodontitis. A systematic review and a Bayesian network meta-analysis[J]. J Clin Periodontol, 2015, 42(7): 647- 657.

doi: 10.1111/jcpe.12427
27
Beliveau D, Magnusson I, Bidwell JA, et al. Benefits of early systemic antibiotics in localized aggressive periodontitis: A retrospective study[J]. J Clin Periodontol, 2012, 39(11): 1075- 1081.

doi: 10.1111/jcpe.12001
28
Kaner D, Christan C, Dietrich T, et al. Timing affects the clinical outcome of adjunctive systemic antibiotic therapy for generalized aggressive periodontitis[J]. J Periodontol, 2007, 78(7): 1201- 1208.

doi: 10.1902/jop.2007.060437
29
Mombelli A, Almaghlouth A, Cionca N, et al. Differential benefits of amoxicillin-metronidazole in different phases of periodontal therapy in a randomized controlled crossover clinical trial[J]. J Periodontol, 2015, 86(3): 367- 375.

doi: 10.1902/jop.2014.140478
30
Griffiths GS, Ayob R, Guerrero A, et al. Amoxicillin and metronidazole as an adjunctive treatment in generalized aggressive periodontitis at initial therapy or re-treatment: A randomized controlled clinical trial: Gen aggressive periodontitis therapy[J]. J Clin Periodontol, 2011, 38(1): 43- 49.

doi: 10.1111/j.1600-051X.2010.01632.x
31
路瑞芳, 徐莉, 冯向辉, 等. 侵袭性牙周炎基础治疗中不同时机口服抗生素的短期疗效观察[J]. 中华口腔医学杂志, 2012, 47(11): 666- 670.
32
李熠, 徐莉, 路瑞芳, 等. 不同时机口服抗菌药物辅助机械治疗重度慢性牙周炎的临床疗效[J]. 北京大学学报(医学版), 2015, 47(1): 27- 31.
[1] Ebrahimi Farin, Zhiqiang FENG, Ebrahimi Faraz, Weihua HAN, Ziyang YU, Kuankuan JIA, Jingang AN. Surgical treatment outcomes of different stages of maxillary medication-related osteonecrosis of the jaw [J]. Journal of Peking University (Health Sciences), 2026, 58(1): 107-114.
[2] Rentao TANG, Liuchang YANG, Jie NIE, Xiaoyan WANG. Microbial communities in extraradicular infections of post-treatment apical periodontitis without or with sinus tracts [J]. Journal of Peking University (Health Sciences), 2026, 58(1): 43-49.
[3] Siqiao ZHANG, Jian LIU, Tao XU, Wenjie HU, Haoyun ZHANG, Yiping WEI. Clinical comparison of xenograft versus synthetic bone graft materials in micro crestal flap-alveolar ridge preservation following extraction of molars [J]. Journal of Peking University (Health Sciences), 2026, 58(1): 74-83.
[4] Baojin MA, Jianhua LI, Yuanhua SANG, Yang YU, Jichuan QIU, Jinlong SHAO, Kai LI, Shiyue LIU, Mi DU, Lingling SHANG, Shaohua GE. Establishment and application of key technologies for periodontal tissue regeneration based on microenvironment and stem cell regulation [J]. Journal of Peking University (Health Sciences), 2025, 57(5): 841-846.
[5] Pei CAO, Qingxian LUAN. Periodontitis and systemic diseases: Thinking and explorations [J]. Journal of Peking University (Health Sciences), 2025, 57(5): 852-858.
[6] Zhenying BAO, Yajie WANG. Application of combined detection of inflammatory indexes and cytokines in chronic periodontitis [J]. Journal of Peking University (Health Sciences), 2025, 57(4): 772-778.
[7] Yuanyuan YANG, Shanshan ZHANG, Guangyan YU, Huijun YANG, Hongyu YANG. Clinical outcomes of partial sialoadenectomy for the treatment of benign tumors in the submandibular gland [J]. Journal of Peking University (Health Sciences), 2025, 57(2): 334-339.
[8] Yutong SHI, Yiping WEI, Wenjie HU, Tao XU, Haoyun ZHANG. Evaluation of micro crestal flap-alveolar ridge preservation following extraction of mandibular molars with severe periodontitis [J]. Journal of Peking University (Health Sciences), 2025, 57(1): 33-41.
[9] Jingqian LI, Zilu ZHU, Jian JIAO, Jie SHI. Clinical efficacy of clear aligner treatment for pathologically migrated teeth in the anterior region of patients with severe periodontitis [J]. Journal of Peking University (Health Sciences), 2025, 57(1): 51-56.
[10] Yifan KANG, Yanjun GE, Xiaoming LV, Shang XIE, Xiaofeng SHAN, Zhigang CAI. One-stage mandibular reconstruction combining iliac flap with immediate implant-based denture [J]. Journal of Peking University (Health Sciences), 2025, 57(1): 78-84.
[11] Wenjing LI,Baozhou ZHANG,Heng LI,Liangpeng LAI,Hui DU,Ning SUN,Xiaofeng GONG,Ying LI,Yan WANG,Yong WU. Tibiotalocalcaneal arthrodesis for end-stage ankle and hindfoot arthropathy: Short- and mid-term clinical outcomes [J]. Journal of Peking University (Health Sciences), 2024, 56(2): 299-306.
[12] Yuru HU,Juan LIU,Wenjing LI,Yibing ZHAO,Qiqiang LI,Ruifang LU,Huanxin MENG. Relationship between short-chain fatty acids in the gingival crevicular fluid and periodontitis of stage Ⅲ or Ⅳ [J]. Journal of Peking University (Health Sciences), 2024, 56(2): 332-337.
[13] Han ZHANG,Yixuan QIN,Diyuan WEI,Jie HAN. A preliminary study on compliance of supportive treatment of patients with periodontitis after implant restoration therapy [J]. Journal of Peking University (Health Sciences), 2024, 56(1): 39-44.
[14] Chang SHU,Ye HAN,Yuzhe SUN,Zaimu YANG,Jianxia HOU. Changes of parameters associated with anemia of inflammation in patients with stage Ⅲ periodontitis before and after periodontal initial therapy [J]. Journal of Peking University (Health Sciences), 2024, 56(1): 45-50.
[15] Xue ZOU,Xiao-juan BAI,Li-qing ZHANG. Effectiveness of tofacitinib combined with iguratimod in the treatment of difficult-to-treat moderate-to-severe rheumatoid arthritis [J]. Journal of Peking University (Health Sciences), 2023, 55(6): 1013-1021.
Viewed
Full text


Abstract

Cited

  Shared   
  Discussed   
No Suggested Reading articles found!