Journal of Peking University (Health Sciences) ›› 2025, Vol. 57 ›› Issue (5): 884-894. doi: 10.19723/j.issn.1671-167X.2025.05.012

Previous Articles     Next Articles

HDAC2-mediated H3K27 acetylation promotes the proliferation and migration of hepatocellular carcinoma cells

Shaohai TANG1, Baoming YANG1, Jiankun LI1, Lili ZHAO2, Yifan WANG3, Shunxiang WANG1,*()   

  1. 1. Department of Hepatobiliary Surgery, the Fourth Hospital of Hebei Medical University, Shijiazhuang 050000, China
    2. College of Pharmacy, Hebei Medical University, Shijiazhuang 050000, China;
    3. Department of Colorectal Surgery, the Fourth Hospital of Hebei Medical University, Shijiazhuang 050000, China
  • Received:2024-06-28 Online:2025-10-18 Published:2025-06-18
  • Contact: Shunxiang WANG
  • Supported by:
    the Natural Science Foundation Project of Hebei Province(H2020206455); the 2023 Annual Medical Science Research Project Plan of Hebei Province(20230875); the Key Medical Science Research Project Plan of Hebei Province in 2018(20180537); the 2015 and 2016 Hebei Provincial Government' s Plan for Funding the Cultivation of Outstanding Clinical Medicine Talents and Basic Research Projects(361006)

RICH HTML

  

Abstract: Objective: To explore the specific mechanism of histone deacetylase 2 (HDAC2) mediated histone H3 lysine 27 acetylation (H3K27ac) modification in promoting the proliferation and migration of hepatocellular carcinoma cells. Methods: Samples of 40 cases of hepatocellular carcinoma and paracancerous tissues resected from January 2021 to January 2023 were collected. The expressions of HDAC2 and H3K27ac in hepatocellular carcinoma, paracancerous tissues and cell lines were detected by immunohistochemistry and Western blotting. The correlation between the expression levels of HDAC2 and H3K27ac and the relationship between HDAC2 expression and clinicopathological characteristics of patients with hepatocellular carcinoma were analyzed. The proliferation, migration and invasion of Hep3B and HepG2 cells were determined by MTS, clone formation, scratch and Transwell experiments. The acetylation of H3K27 mediated by HDAC2 was verified by Western blotting, real-time fluorescence quantitative PCR (qRT-PCR) and chromatin immunoprecipitation high-throughput sequencing (ChIP-seq). In vivo xenotransplantation experiment, the tumorigenicity of cells in each group was measured, and the expression of proteins related to phosphoinositide 3-kinases/phosphatase and tensin homolog deleted on chromosome ten/protein kinase B/mammalian target of rapamycin (PI3K/PTEN/AKT/mTOR) signal pathway was detected. Results: High expression of HDAC2 and low expression of H3K27ac were found in hepatocellular carcinoma tissues and cell lines (P < 0.05), and there was a negative correlation between them (r=-0.477, P=0.002). The expression of HDAC2 was related to tumor size, hepatitis B virus infection, TNM stage and portal vein tumor thrombus (P < 0.05). Compared with the sh-NC group of Hep3B and HepG2 cells, the proliferation, clone formation, migration and invasion ability of sh-HDAC2 group were decreased (P < 0.05). Compared with the Empty group, the HDAC2 group exhibited increased expression levels and activity of HDAC2, as well as enhanced cell proliferation, clone formation, migration, invasion ability, tumor volume and mass in vivo, and elevated expression levels of p-PI3K, p-AKT, and p-mTOR (P < 0.05). Conversely, the enrichment and expression levels of H3K27ac, along with the expression level of PTEN, were decreased (P < 0.05). In the iHDAC2 group, the expression levels and activity of HDAC2, as well as the proliferation, clone formation, migration, invasion ability, tumor volume and mass in vivo, and expression levels of p-PI3K, p-AKT, and p-mTOR were reduced (P < 0.05). Additionally, the expression levels of H3K27ac and PTEN were increased (P < 0.05). To validate the involvement of the PI3K/PTEN/AKT/mTOR signaling pathway in HDAC2-mediated regulation of malignant behaviors in liver cancer cells through H3K27ac, the PI3K activator 740Y-P was introduced. Compared with the iHDAC2 group, the iHDAC2+740Y-P group exhibited increased proliferation, clone formation, migration, invasion ability, tumor volume and mass in vivo, and elevated expression levels of p-PI3K, p-AKT, and p-mTOR (P < 0.05). Conversely, the expression level of PTEN was decreased (P < 0.05). Conclusion: HDAC2 initiates PI3K/PTEN/AKT/mTOR signal pathway by mediating H3K27 acetylation, which promotes the occurrence and development of hepatocellular carcinoma.

Key words: Histone deacetylase 2, Histone H3 lysine 27 acetylation, Hepatocellular carcinoma, Proliferation, Migration

CLC Number: 

  • R735.7

Table 1

Primer sequence"

Gene Primer sequences (5′-3′)
HDAC2 Forward:ATGGCGTACAGTCAAGGAGGC
Reverse:AAATCAGAACAGCTCAGCAAC
GAPDH Forward:ATGGGGAAGGTGAAGGTCGG
Reverse:TTACTCCTTGGAGGCCATGT

Figure 1

Expression of HDAC2 and H3K27ac in hepatocellular carcinoma A, immunohistochemical detection of HDAC2 and H3K27ac expression in hepatocellular carcinoma; B, correlation analysis of HDAC2 and H3K27ac expression in hepatocellular carcinoma; C, detection of HDAC2 and H3K27ac expression in hepatocellular carcinoma cell line by Western blotting. HDAC, histone deacetylase; H3K27ac, histone H3 lysine 27 acetylation; GAPDH, glyceraldehyde-3-phosphatedehydrogenase. *P < 0.05, vs. L02 cell."

Table 2

Relationship between HDAC2 expression level and clinicopathological features of patients with hepatocellular carcinoma"

Items Total HDAC2 expression χ2 P
High (n=20) Low (n=20)
Age/years
  ≥59 25 (62.50) 14 (35.00) 11 (27.50) 0.960 0.327
  <59 15 (37.50) 6 (15.00) 9 (22.50)
Gender
  Male 21 (52.50) 13 (32.50) 8 (20.00) 2.506 0.113
  Female 19 (47.50) 7 (17.50) 12 (30.00)
Tumor size/cm
  ≥3 28 (70.00) 17 (42.50) 11 (27.50) 4.286 0.038
  <3 12 (30.00) 3 (7.50) 9 (22.50)
HBV infection
  Positive 30 (75.00) 19 (47.50) 11 (27.50) 8.533 0.003
  Negative 10 (25.00) 1 (2.50) 9 (22.50)
Alpha-fetoprotein/(μg/L)
  ≥400 27 (67.50) 12 (30.00) 15 (37.50) 1.026 0.311
  <400 13 (32.50) 8 (20.00) 5 (12.50)
Histologic grade
  Well and moderate 25 (62.50) 10 (25.00) 15 (37.50) 2.667 0.102
  Low 15 (37.50) 10 (25.00) 5 (12.50)
TNM stage
  Ⅰ to Ⅱ 19 (47.50) 6 (15.00) 13 (32.50) 4.912 0.027
  Ⅲ to Ⅳ 21 (52.50) 14 (35.00) 7 (17.50)
Portal vein tumor thrombus
  Yes 11 (27.50) 9 (22.50) 2 (5.00) 6.144 0.013
  No 29 (72.50) 11 (27.50) 18 (45.00)
Cirrhosis
  Yes 15 (37.50) 6 (15.00) 9 (22.50) 0.960 0.327
  No 25 (62.50) 14 (35.00) 11 (27.50)

Figure 2

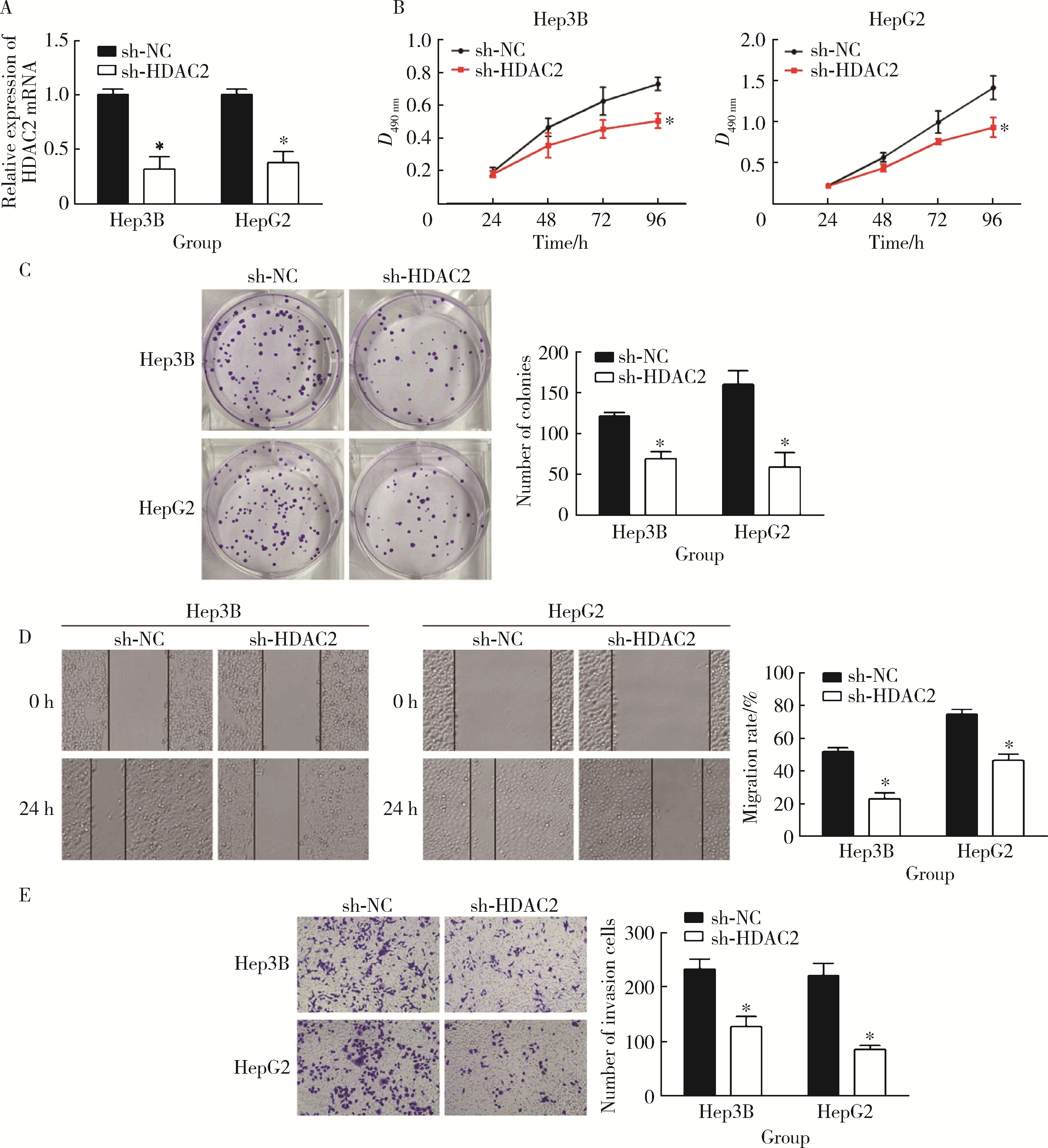
Effects of inhibition of HDAC2 on proliferation, migration and invasion of hepatocellular carcinoma cells A, qRT-PCR assay results; B, MTS assay result; C, clone formation experiment results; D, wound scratch assay results; E, transwell assay results. HDAC, histone deacetylase; GAPDH, glyceraldehyde-3-phosphatedehydrogenase. *P < 0.05, vs. sh-NC group."

Figure 3

Acetylation of H3K27 mediated by HDAC2 A, Western blotting assay result; B, qRT-PCR assay results; C, result of HDAC2 activity detection; D, ChIP-seq assay results. HDAC, histone deacetylase; H3K27ac, histone H3 lysine 27 acetylation; GAPDH, glyceraldehyde-3-phosphatedehydrogenase. *P < 0.05, vs. sh-NC group. # P < 0.05, vs. empty group."

Figure 4

In vitro cell experiments show that HDAC2-mediated H3K27 acetylation promotes the proliferation, migration and invasion of hepatocellular carcinoma cells A, MTS assay result; B, clone formation experiment results; C, wound scratch assay results; D, transwell assay results. HDAC, histone deacetylase; H3K27ac, histone H3 lysine 27 acetylation; GAPDH, glyceraldehyde-3-phosphatedehydrogenase. *P < 0.05, vs. empty group. #P < 0.05, vs. iHDAC2 group."

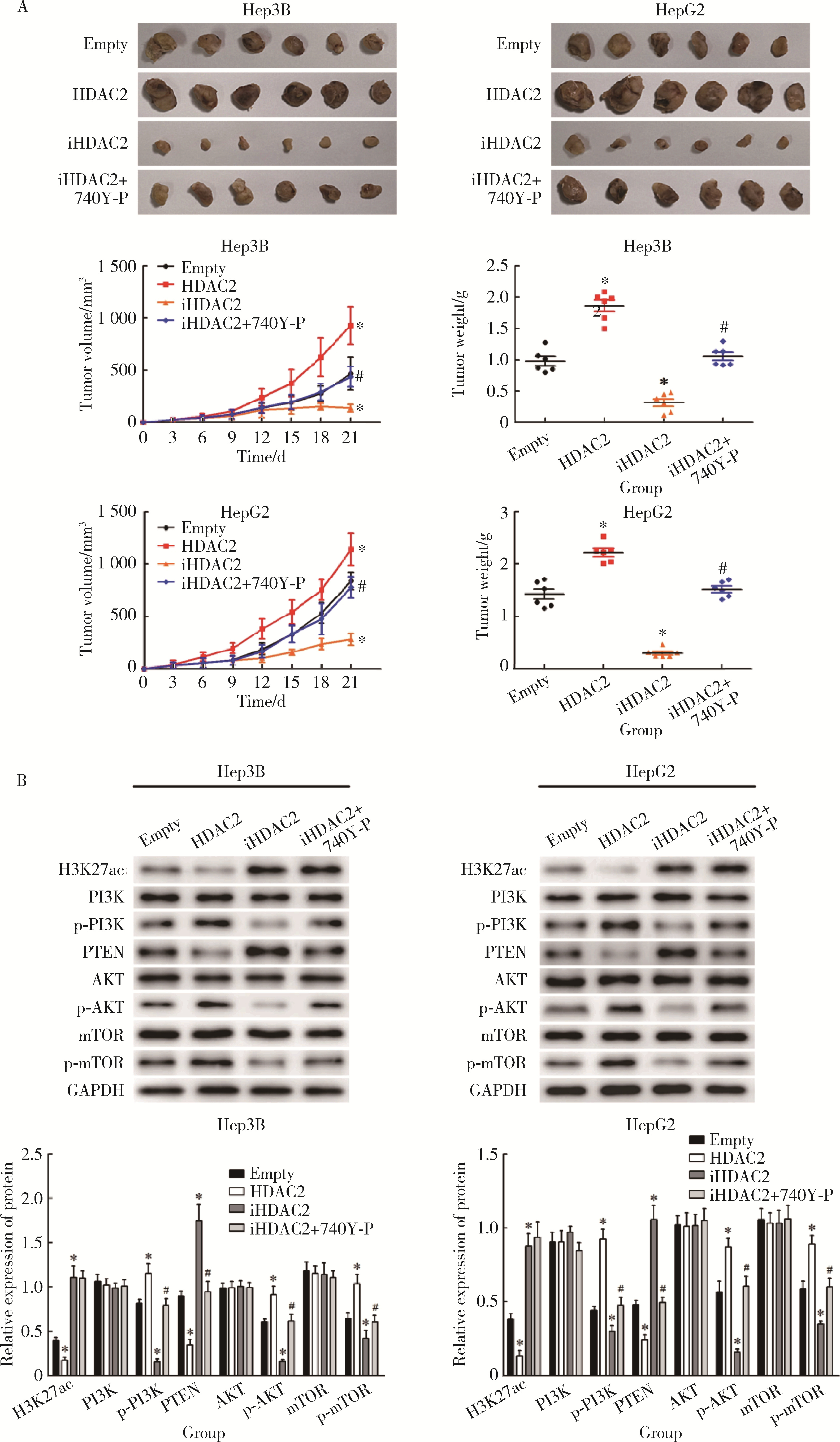
Figure 5

In vivo cell experiments show that HDAC2-mediated H3K27 acetylation initiates PI3K/PTEN/AKT/mTOR signal pathway to enhance the tumorigenicity of hepatocellular carcinoma cells A, experimental results of xenotransplantation in vivo; B, Western blotting assay results of transplanted tumor. HDAC, histone deacetylase; GAPDH, glyceraldehyde-3-phosphatedehydrogenase. H3K27ac, histone H3 lysine 27 acetylation; PI3K/PTEN/AKT/mTOR, phosphoinositide 3-kinases/phosphatase and tensin homolog deleted on chromosome ten/protein kinase B/mammalian target of rapamycin. *P < 0.05, vs. empty group. #P < 0.05, vs. iHDAC2 group."

Figure 6

Specific mechanism of HDAC2-mediated H3K27 acetylation modification in promoting the progression of hepatocellular carcinoma HDAC, histone deacetylase; H3K27ac, histone H3 lysine 27 acetylation; PI3K/PTEN/AKT/mTOR, phosphoinositide 3-kinases/phosphatase and tensin homolog deleted on chromosome ten/protein kinase B/mammalian target of rapamycin."

1
Li X, Ramadori P, Pfister D, et al. The immunological and metabolic landscape in primary and metastatic liver cancer[J]. Nat Rev Cancer, 2021, 21(9): 541- 557.

doi: 10.1038/s41568-021-00383-9
2
Huang DQ, Singal AG, Kono Y, et al. Changing global epidemiology of liver cancer from 2010 to 2019:NASH is the fastest growing cause of liver cancer[J]. Cell Metab, 2022, 34(7): 969- 977.

doi: 10.1016/j.cmet.2022.05.003
3
Konyn P, Ahmed A, Kim D. Current epidemiology in hepatocellular carcinoma[J]. Expert Rev Gastroenterol Hepatol, 2021, 15(11): 1295- 1307.

doi: 10.1080/17474124.2021.1991792
4
Donne R, Lujambio A. The liver cancer immune microenvironment: Therapeutic implications for hepatocellular carcinoma[J]. Hepatology, 2023, 77(5): 1773- 1796.

doi: 10.1002/hep.32740
5
Chrysavgis L, Giannakodimos I, Diamantopoulou P, et al. Non-alcoholic fatty liver disease and hepatocellular carcinoma: Clinical challenges of an intriguing link[J]. World J Gastroenterol, 2022, 28(3): 310- 331.

doi: 10.3748/wjg.v28.i3.310
6
Luo XY, Wu KM, He XX. Advances in drug development for hepatocellular carcinoma: Clinical trials and potential therapeutic targets[J]. J Exp Clin Cancer Res, 2021, 40(1): 172.

doi: 10.1186/s13046-021-01968-w
7
Malik IA, Rajput M, Werner R, et al. Differential in vitro effects of targeted therapeutics in primary human liver cancer: Importance for combined liver cancer[J]. BMC Cancer, 2022, 22(1): 1193.

doi: 10.1186/s12885-022-10247-6
8
Arechederra M, Recalde M, Gárate-Rascón M, et al. Epigenetic biomarkers for the diagnosis and treatment of liver disease[J]. Cancers (Basel), 2021, 13(6): 1265.

doi: 10.3390/cancers13061265
9
Espiritu D, Gribkova AK, Gupta S, et al. Molecular mechanisms of oncogenesis through the lens of nucleosomes and histones[J]. J Phys Chem B, 2021, 125(16): 3963- 3976.

doi: 10.1021/acs.jpcb.1c00694
10
Beacon TH, Delcuve GP, López C, et al. The dynamic broad epigenetic (H3K4me3, H3K27ac) domain as a mark of essential genes[J]. Clin Epigenetics, 2021, 13(1): 138.

doi: 10.1186/s13148-021-01126-1
11
Rithanya P, Ezhilarasan D. Sodium valproate, a histone deacetylase inhibitor, provokes reactive oxygen species-mediated cyto-toxicity in human hepatocellular carcinoma cells[J]. J Gastrointest Cancer, 2021, 52(1): 138- 144.

doi: 10.1007/s12029-020-00370-7
12
Bouyahya A, El Hachlafi N, Aanniz T, et al. Natural bioactive compounds targeting histone deacetylases in human cancers: Recent updates[J]. Molecules, 2022, 27(8): 2568.

doi: 10.3390/molecules27082568
13
Uddin MH, Al-Hallak MN, Philip PA, et al. Aberrant transcription factors in the cancers of the pancreas[J]. Semin Cancer Biol, 2022, 86(Pt2): 28- 45.
14
Prvanovic'M, Nedeljkovic'M, Tanic'N, et al. Role of PTEN, PI3K, and mTOR in triple-negative breast cancer[J]. Life (Basel), 2021, 11(11): 1247.
15
Rodrigues DA, Pinheiro PSM, Fraga CAM. Multitarget inhibition of histone deacetylase (HDAC) and phosphatidylinositol-3-kinase (PI3K): Current and future prospects[J]. ChemMedChem, 2021, 16(3): 448- 457.

doi: 10.1002/cmdc.202000643
16
姜健, 王维, 崔羽楠, 等. 基于2018版肝脏影像报告及数据系统评估CT及MRI对小于等于3 cm肝细胞性肝癌的诊断价值[J]. 磁共振成像, 2021, 12(9): 25-29, 44.
17
Majchrzak-Celińska A, Warych A, Szoszkiewicz M. Novel approaches to epigenetic therapies: From drug combinations to epigenetic editing[J]. Genes (Basel), 2021, 12(2): 208.

doi: 10.3390/genes12020208
18
Kim J, Lee H, Yi SJ, et al. Gene regulation by histone-modifying enzymes under hypoxic conditions: A focus on histone methylation and acetylation[J]. Exp Mol Med, 2022, 54(7): 878- 889.

doi: 10.1038/s12276-022-00812-1
19
Chen YC, Koutelou E, Dent SYR. Now open: Evolving insights to the roles of lysine acetylation in chromatin organization and function[J]. Mol Cell, 2022, 82(4): 716- 727.

doi: 10.1016/j.molcel.2021.12.004
20
Hogg SJ, Motorna O, Cluse LA, et al. Targeting histone acetylation dynamics and oncogenic transcription by catalytic P300/CBP inhibition[J]. Mol Cell, 2021, 81(10): 2183- 2200.
21
Shvedunova M, Akhtar A. Modulation of cellular processes by histone and non-histone protein acetylation[J]. Nat Rev Mol Cell Biol, 2022, 23(5): 329- 349.

doi: 10.1038/s41580-021-00441-y
22
Du X, Wang H, Xu J, et al. Profiling and integrated analysis of transcriptional addiction gene expression and prognostic value in hepatocellular carcinoma[J]. Aging (Albany NY), 2023, 15(8): 3141- 3157.
23
Ma F, Huang J, Li W, et al. microRNA-455-3p functions as a tumor suppressor by targeting HDAC2 to regulate cell cycle in hepatocellular carcinoma[J]. Environ Toxicol, 2022, 37(7): 1675- 1685.

doi: 10.1002/tox.23516
24
Zhao LN, Yuan HF, Wang YF, et al. IFN-α inhibits HBV transcription and replication by promoting HDAC3-mediated de-2-hydroxyisobutyrylation of histone H4K8 on HBV cccDNA minichromosome in liver[J]. Acta Pharmacol Sin, 2022, 43(6): 1484- 1494.

doi: 10.1038/s41401-021-00765-7
25
Almaimani RA, Aslam A, Ahmad J, et al. In vivo and in vitro enhanced tumoricidal effects of metformin, active vitamin D3, and 5-fluorouracil triple therapy against colon cancer by modulating the PI3K/Akt/PTEN/mTOR network[J]. Cancers (Basel), 2022, 14(6): 1538.

doi: 10.3390/cancers14061538
26
Xun G, Hu W, Li B. PTEN loss promotes oncogenic function of STMN1 via PI3K/AKT pathway in lung cancer[J]. Sci Rep, 2021, 11(1): 14318.

doi: 10.1038/s41598-021-93815-3
27
Lin Z, Huang L, Li SL, et al. PTEN loss correlates with T cell exclusion across human cancers[J]. BMC Cancer, 2021, 21(1): 429.

doi: 10.1186/s12885-021-08114-x
28
Wang Z, Cui X, Hao G, et al. Aberrant expression of PI3K/AKT signaling is involved in apoptosis resistance of hepatocellular carcinoma[J]. Open Life Sci, 2021, 16(1): 1037- 1044.

doi: 10.1515/biol-2021-0101
29
Liu YR, Wang JQ, Huang ZG, et al. Histone deacetylase-2:A potential regulator and therapeutic target in liver disease (Review)[J]. Int J Mol Med, 2021, 48(1): 131.

doi: 10.3892/ijmm.2021.4964
30
Mao D, Jiang H, Zhang F, et al. HDAC2 exacerbates rheumatoid arthritis progression via the IL-17-CCL7 signaling pathway[J]. Environ Toxicol, 2023, 38(7): 1743- 1755.

doi: 10.1002/tox.23802
31
Gui L, Zhang S, Xu Y, et al. UBE2S promotes cell chemoresistance through PTEN-AKT signaling in hepatocellular carcinoma[J]. Cell Death Discov, 2021, 7(1): 357- 367.

doi: 10.1038/s41420-021-00750-3
[1] Yao ZHANG,Jinxin GUO,Shijia ZHAN,Enyu HONG,Hui YANG,Anna JIA,Yan CHANG,Yongli GUO,Xuan ZHANG. Role and mechanism of cysteine and glycine-rich protein 2 in the malignant progression of neuroblastoma [J]. Journal of Peking University (Health Sciences), 2024, 56(3): 495-504.
[2] Lei WANG,Tian-dong HAN,Wei-xing JIANG,Jun LI,Dao-xin ZHANG,Ye TIAN. Comparison of safety and effectiveness of active migration technique and in situ lithotripsy technique in the treatment of 1-2 cm upper ureteral calculi by flexible ure-teroscopy [J]. Journal of Peking University (Health Sciences), 2023, 55(3): 553-557.
[3] YANG Duo,ZHOU Xin-na,WANG Shuo,WANG Xiao-li,YUAN Yan-hua,YANG Hua-bin,GENG Hui-zhen,PENG Bing,LI Zi-bo,LI Bin,REN Jun. Assessment of lymphocytic function in vitro stimulated by specific tumor polypeptide combined with dendritic cells [J]. Journal of Peking University (Health Sciences), 2021, 53(6): 1094-1098.
[4] PANG Yong,ZHANG Sha,YANG Hua,ZHOU Rou-li. Serum LAPTM4B-35 protein as a novel diagnostic marker for hepatocellular carcinoma [J]. Journal of Peking University (Health Sciences), 2021, 53(4): 710-715.
[5] Bo MA,Zhi-hua TIAN,Li QU,Yue-xiang LIU,Hong ZHANG,Hui-rong DING. Establishment and gene expression analysis of drug-resistant cell lines in hepatocellular carcinoma induced by sorafenib [J]. Journal of Peking University (Health Sciences), 2020, 52(2): 207-213.
[6] Xin-yun YAO,Xiao-min GAO,Xiao-ying ZOU,Lin YUE. Role of endocytosis in cell surface CXC chemokine receptor 4 expression of stem cells from apical papilla [J]. Journal of Peking University(Health Sciences), 2019, 51(5): 893-899.
[7] Jing XIE,Yu-ming ZHAO,Nan-quan RAO,Xiao-tong WANG,Teng-jiao-zi FANG,Xiao-xia LI,Yue ZHAI,Jing-zhi LI,Li-hong GE,Yuan-yuan WANG. Comparative study of differentiation potential of mesenchymal stem cells derived from orofacial system into vascular endothelial cells [J]. Journal of Peking University(Health Sciences), 2019, 51(5): 900-906.
[8] Jing ZHANG,Jie CHEN,Gui-wen GUAN,Ting ZHANG,Feng-min LU,Xiang-mei CHEN. Expression and clinical significance of chemokine CXCL10 and its receptor CXCR3 in hepatocellular carcinoma [J]. Journal of Peking University(Health Sciences), 2019, 51(3): 402-408.
[9] Yun-bo XIE,Ji-yuan ZHANG,Mei-ling DU,Fan-ping MENG,Jun-liang FU,Li-min LIU,Song-shan WANG,Rui QU,Fang LIAN,Fei QIAO,Yang-liu CHEN,Ying-ying GAO,Ruo-nan XU,Ming SHI,Fu-sheng WANG. Efficacy and peripheral immunity analysis of allogeneic natural killer cells therapy in patients with hepatocellular carcinoma [J]. Journal of Peking University(Health Sciences), 2019, 51(3): 591-595.
[10] Fan ZHANG,Tai-qiang YAN,Wei GUO. Rasfonin inhibits proliferation and migration of osteosarcoma 143B cells [J]. Journal of Peking University(Health Sciences), 2019, 51(2): 234-238.
[11] WANG Zi-cheng, CHENG Li, LV Tong-de, SU Li, LIN Jian, ZHOU Li-qun. Inflammatory priming adipose derived stem cells significantly inhibit the proliferation of peripheral blood mononuclear cells [J]. Journal of Peking University(Health Sciences), 2018, 50(4): 590-594.
[12] TANG Xu, ZHAO Wei-hong, SONG Qin-qin, YIN Hua-qi, DU Yi-qing, SHENG Zheng-zuo, WANG Qiang, ZHANG Xiao-wei, LI Qing, LIU Shi-jun, XU Tao. Influence of SOX10 on the proliferation and invasion of prostate cancer cells [J]. Journal of Peking University(Health Sciences), 2018, 50(4): 602-606.
[13] WANG Xiao-tong, RAO Nan-quan, FANG Teng-jiao-zi, ZHAO Yu-ming, GE Li-hong. Comparison of the properties of CD146 positive and CD146 negative subpopulations of stem cells from human exfoliated deciduous teeth [J]. Journal of Peking University(Health Sciences), 2018, 50(2): 284-292.
[14] CHEN Wei, HU Fan-lei, LIU Hong-jiang, XU Li-ling, LI Ying-ni, LI Zhan-guo. Myeloid-derived suppressor cells promoted autologous B cell proliferation in rheumatoid arthritis [J]. Journal of Peking University(Health Sciences), 2017, 49(5): 819-823.
[15] CAI Yi, GUO Hao, LI Han-zhong, WANG Wen-da, ZHANG Yu-shi. MicroRNA differential expression profile in tuberous sclerosis complex cell line TSC2-/- MEFs and normal cell line TSC2+/+ MEFs [J]. Journal of Peking University(Health Sciences), 2017, 49(4): 580-584.
Viewed
Full text


Abstract

Cited

  Shared   
  Discussed   
No Suggested Reading articles found!