Journal of Peking University (Health Sciences) ›› 2026, Vol. 58 ›› Issue (2): 257-265. doi: 10.19723/j.issn.1671-167X.2026.02.006

Previous Articles     Next Articles

Novel clinical insights and frontier issues in alpha- fetoprotein-producing gastric cancer

Bixian LUO, Hongming LIU, Weixun XIE, Weihua GONG*()   

  1. Department of Gastrointestinal Surgery, Second Affiliated Hospital of Zhejiang University School of Medicine, Hangzhou 310058, China
  • Received:2025-11-30 Online:2026-04-18 Published:2026-02-05
  • Contact: Weihua GONG
  • Supported by:
    the Key Research and Development Program of Zhejiang Province(2025C02054); the National Natural Science Foundation of China(82470416)

RICH HTML

  

Abstract:

Alpha-fetoprotein-producing gastric cancer (AFPGC) represents a distinct clinical entity within the landscape of gastric malignancies, characterized by its aggressive biological behavior and unique clinicopathological profile. Most cases are classified under the chromosomal instability (CIN) subtype, featuring a molecular signature often marked by TP53 and MUC16 mutations, as well as significant amplifications of genes like ERBB2 and the cell cycle regulator CCNE1. As a serum tumor marker, alpha-fetoprotein (AFP) is typically highly elevated in AFPGC and correlates closely with tumor T-stage and patient prognosis. However, discordant expression is observed in some cases, characterized by positive intra-tumoral AFP expression in the presence of normal serum AFP levels. Moreover, intra-tumoral AFP plays an important role in both tumor invasiveness and immune evasion. It may promote tumor pro-liferation and metastasis by modulating immune cell activity. The high malignant potential of AFPGC may be attributable to its capacity to actively remodel the tumor milieu toward an immunosuppressive phenotype. Clinical studies have shown that the co-elevation of AFP with other markers, such as carcinoembryonic antigen (CEA), human chorionic gonadotropin (HCG), and protein induced by vitamin K absence or antagonist-Ⅱ (PIVKA-Ⅱ) often indicates a high malignant potential and a poor prognosis in gastric cancer, particularly in patients with advanced disease. Such concurrent detection of two or more biomar-kers facilitates the assessment of tumor aggressiveness as well as provides a clinical basis for early diagnosis and prognostic evaluation. Currently, there are no standardized guidelines for AFPGC treatment, and strategies often rely on individual pathological profile, tumor staging, and biomarker levels. In addition, immune checkpoint inhibitors (ICIs) have shown preliminary efficacy in some cases. Immunotherapy has demonstrated potential in AFPGC treatment, but the overall therapeutic outcomes and underlying mechanisms of resistance warrant further clinical validation and investigation. Individualized and multimodal therapeutic approaches are fundamental to improving clinical outcomes due to the high degree of heterogeneity in AFPGC. Therefore, a comprehensive evaluation of serum AFP levels, radiological findings, and pathological characteristics is essential for the development of personalized treatment regimens.

Key words: Alpha-fetoprotein-producing gastric cancer, Mutation, Tumor escape, Tumor biomarkers

CLC Number: 

  • R735.2

Table 1

Differential characteristics of AFPGC, HAS and HCC"

Features AFPGC HAS HCC
Cellular origin Gastric glandular epithelium Stomach (with hepatoid differentiation) Hepatic parenchyma
AFP levels[7] Elevated (≥7 μg/L) Elevated Significantly elevated (pathognomonic)
Pathological features[8-9] Gastric adenocarcinoma, focal hepatoid changes Dual features of gastric adenocarcinoma and HCC Liver malignancy, hepatoid differentiation
Molecular profile[10-11] Gastric-like, TP53 (55%), CDH1 HCC-like, TP53 (66%) TP53, CTNNB1, TERT promoter mutations
ERBB2 amplification[11] Highest (25.8%) Intermediate (21.05%) Lowest (0.6%)
Molecular/IHC markers[12-13] AFP (+), GPC3 (64.84%) AFP (+), GPC3 (78.1%) AFP (+), GPC3 (+), HCC hallmarks
Therapeutic strategies[14] Resection, chemo, and immunothe-rapy Refractory to gastric cancer regimens, HCC-oriented therapy Transplant, targeted therapy, and immunotherapy
Prognosis[15] Poor, AFP elevation correlated with stage and invasiveness Poor, especially in AFP-high cases, low 5-year survival, frequent liver metastasis Poor, particularly in advanced stages or patients with cirrhosis

Table 2

Clinical subtypes and expression of AFP, VEGF, and CEA in AFPGC[16]"

Subtype n AFP (+) VEGF (+) CEA (+)
Hepatoid 19 7 (36.8%) 9 (47.4%) 7 (36.8%)
Yolk sac tumor-like 32 7 (21.9%) 9 (28.1%) 24 (75.0%)
Fetal gastrointestinal 5 0 (0) 1 (20.0%) 4 (80.0%)
Mixed 8 1 (12.5%) 2 (25.0%) 7 (87.5%)

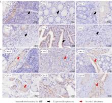
Figure 1

AFP expression patterns in AFPGC A, diffuse cytoplasmic AFP expression within the malignant glandular epithelium; B, extracellular AFP secretion into the interstitial stroma. AFPGC, alpha-fetoprotein-producing gastric cancer; AFP, alpha-fetoprotein."

Figure 2

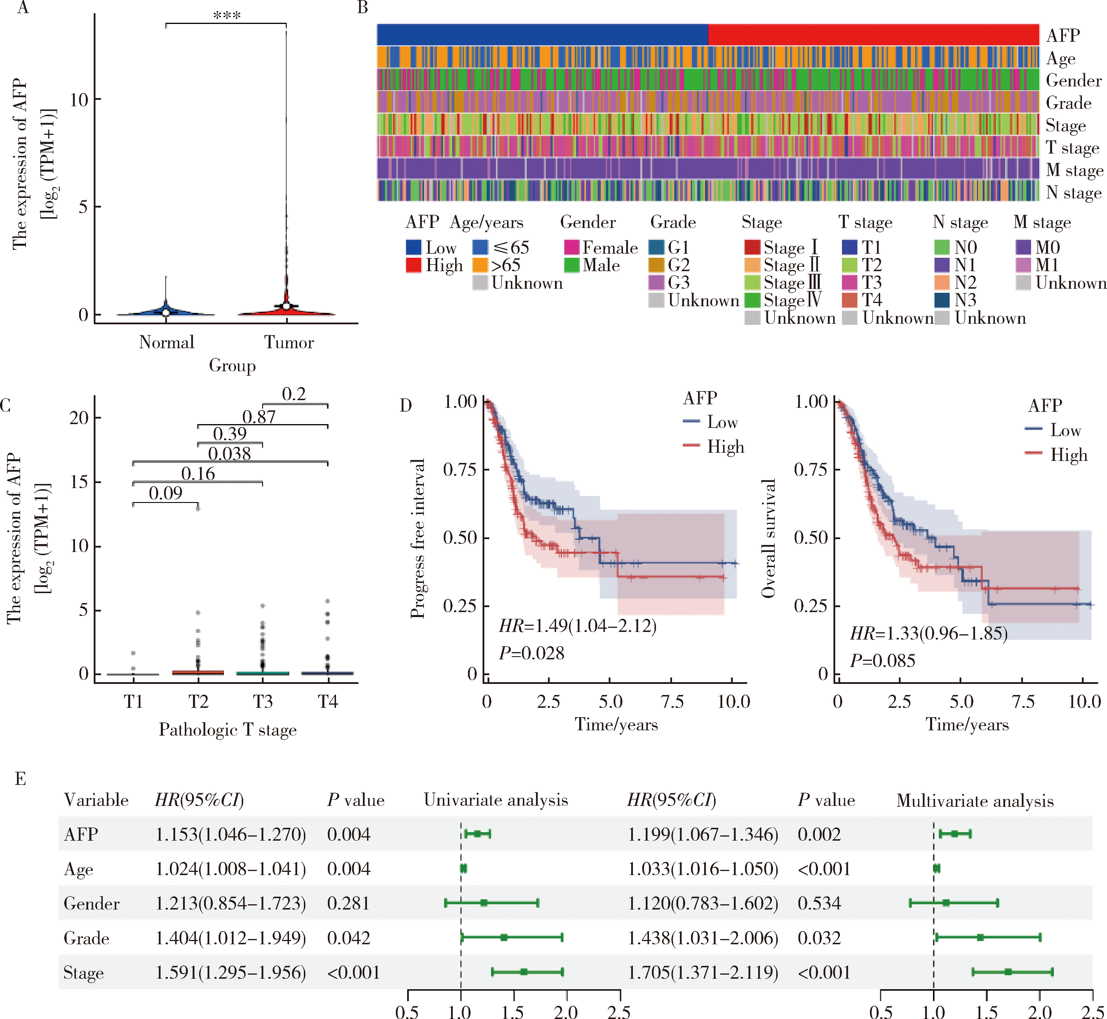
Prognostic role of AFP expression in gastric cancer A, comparison of AFP mRNA levels between normal and tumor tissues; B, heatmap correlating AFP expression (high vs. low) with key clinicopatho-logical features; C, correlation between AFP expression and pathologic T stage; D, Kaplan-Meier curves for progress-free survival (PFS) and overall survival (OS); E, integrated forest plot of univariate and multivariate Cox regression analyses. AFP, alpha-fetoprotein."

Figure 3

Genomic mutation landscape in gastric cancer with high AFP expression A, oncoplot of mutated genes; B, summary of variant classifications; C, distribution of variant types; D, profiling of SNV classes. AFP, alpha-fetoprotein; SNV, single nucleotide variant; SNP, single nucleotide polymorphism; INS, insertion; DEL, deletion."

Figure 4

Correlation between AFP expression and immune infiltration in gastric cancer A, tSNE visualization of AFP expression; B, relative expression levels of immune-related markers; C, infiltration levels of CD8+ T cells and activated NK cells stratified by AFP expression status. NK, natural killer cell; AFP, alpha-fetoprotein; FPKM, fragments per kilobase of exon model per million mapped fragments; tSNE, t-distributed stochastic neighbor embedding."

Figure 5

Prognostic value of multi-biomarker models in AFPGC A-E, Kaplan-Meier survival curves illustrating risk-stratified overall survival outcomes based on various biomarker combinations; F, forest plot summarizing the hazard ratio (HR) and 95% confidence interval (CI) for five multivariate Cox regression analysis. All Cox regression models were adjusted for age, gender, tumor grade, and pathologic stage. AFPGC, alpha-fetoprotein-producing gastric cancer; AFP, alpha-fetoprotein; CEA, carcinoembryonic antigen; HCG, human chorionic gonadotropin; PIVKA-Ⅱ, protein induced by vitamin K absence or antagonist-Ⅱ."

1
Cancer Genome Atlas Research Network . Comprehensive molecular characterization of gastric adenocarcinoma[J]. Nature, 2014, 513 (7517): 202- 209.

doi: 10.1038/nature13480
2
Shimizu H , Kochi M , Fujii M , et al. Human epidermal growth factor 2 overexpressed alpha-fetoprotein-producing-gastric cancer[J]. Discov Oncol, 2023, 14 (1): 111.

doi: 10.1007/s12672-023-00731-1
3
Wang L , Feng Y , Huang A , et al. Case report: Significant response to PD-L1 inhibitor after resistance to PD-1 inhibitor in an advanced alpha-fetoprotein-positive gastric cancer[J]. Front Oncol, 2022, 12, 962126.

doi: 10.3389/fonc.2022.962126
4
Sun W , Liu Y , Shou D , et al. AFP (alpha fetoprotein): Who are you in gastrology?[J]. Cancer Lett, 2015, 357 (1): 43- 46.

doi: 10.1016/j.canlet.2014.11.018
5
Liu Z , Wang A , Pu Y , et al. Genomic and transcriptomic profiling of hepatoid adenocarcinoma of the stomach[J]. Oncogene, 2021, 40 (38): 5705- 5717.

doi: 10.1038/s41388-021-01976-2
6
Motoyama T , Aizawa K , Watanabe H , et al. Alpha-fetoprotein producing gastric carcinomas: A comparative study of three dif-ferent subtypes[J]. Acta Pathol Jpn, 1993, 43 (11): 654- 661.
7
Li L , Yang X , Ji W , et al. Emphasis on the clinical relationship between alpha-fetoprotein and hepatoid adenocarcinoma of the stomach: A retrospective study[J]. BMC Gastroenterol, 2023, 23 (1): 142.

doi: 10.1186/s12876-023-02773-9
8
Lu J , Jin M , Zhou X , et al. Clinicopathological and molecular characteristics of the alpha-fetoprotein-producing gastric cancer: Emphasis on two major subtypes[J]. APMIS, 2022, 130 (3): 169- 180.

doi: 10.1111/apm.13196
9
Xia R , Zhou Y , Wang Y , et al. Hepatoid adenocarcinoma of the stomach: Current perspectives and new developments[J]. Front Oncol, 2021, 11, 633916.

doi: 10.3389/fonc.2021.633916
10
Wang Y , Sun L , Li Z , et al. Hepatoid adenocarcinoma of the stomach: A unique subgroup with distinct clinicopathological and molecular features[J]. Gastric Cancer, 2019, 22 (6): 1183- 1192.

doi: 10.1007/s10120-019-00965-5
11
Zhao R , Li H , Ge W , et al. Comprehensive analysis of genomic alterations in hepatoid adenocarcinoma of the stomach and identification of clinically actionable alterations[J]. Cancers (Basel), 2022, 14 (16): 3849.

doi: 10.3390/cancers14163849
12
Zan L , Zhang X , Shen L , et al. Genomic landscape and potential therapeutic targets in alpha-fetoprotein-producing gastric cancer[J]. Gastric Cancer, 2025, 28 (3): 372- 383.

doi: 10.1007/s10120-025-01594-x
13
王洁, 申璐璐, 张鑫, 等. 胃肝样腺癌临床病理及分子学特征分析[J]. 中华病理学杂志, 2025, 54 (7): 748- 754.
14
Yang X , Wu Y , Wang A , et al. Immunohistochemical characte-ristics and potential therapeutic regimens of hepatoid adenocarcinoma of the stomach: A study of 139 cases[J]. J Pathol Clin Res, 2024, 10 (1): e343.

doi: 10.1002/cjp2.343
15
Chen EB , Wei YC , Liu HN , et al. Hepatoid adenocarcinoma of stomach: Emphasis on the clinical relationship with alpha-fetoprotein-positive gastric cancer[J]. Biomed Res Int, 2019, 2019, 6710428.
16
Luo B , Wu Z , Hu C , et al. Alpha fetoprotein (AFP)-producing gastric cancer: Clinicopathological features and treatment strategies[J]. Cell Biosci, 2025, 15 (1): 82.

doi: 10.1186/s13578-025-01424-8
17
Peters EH , Nishi S , Miura K , et al. In vitro synthesis of murine pre-alpha-fetoprotein[J]. Cancer Res, 1979, 39 (9): 3702- 3706.
18
Morinaga T , Sakai M , Wegmann TG , et al. Primary structures of human alpha-fetoprotein and its mRNA[J]. Proc Natl Acad Sci USA, 1983, 80 (15): 4604- 4608.

doi: 10.1073/pnas.80.15.4604
19
Lu J , Ding Y , Chen Y , et al. Whole-exome sequencing of alpha-fetoprotein producing gastric carcinoma reveals genomic profile and therapeutic targets[J]. Nat Commun, 2021, 12 (1): 3946.

doi: 10.1038/s41467-021-24170-0
20
Fujimoto M , Matsuzaki I , Nishino M , et al. HER2 is frequently overexpressed in hepatoid adenocarcinoma and gastric carcinoma with enteroblastic differentiation: A comparison of 35 cases to 334 gastric carcinomas of other histological types[J]. J Clin Pathol, 2018, 71 (7): 600- 607.

doi: 10.1136/jclinpath-2017-204928
21
Munson PV , Adamik J , Butterfield LH . Immunomodulatory impact of α-fetoprotein[J]. Trends Immunol, 2022, 43 (6): 438- 448.

doi: 10.1016/j.it.2022.04.001
22
Xie W , Hu C , Liu H , et al. Dual-positive gastric cancer: An extremely malignant subtype of gastric cancer with high serum alpha-fetoprotein and carcinoembryonic antigen concentrations[J]. Front Oncol, 2025, 14, 1514069.

doi: 10.3389/fonc.2024.1514069
23
Tanaka H , Ishii S , Akutsu N , et al. A case of AFP and PIVKA-Ⅱ producing gastric carcinoma[J]. Nihon Shokakibyo Gakkai Zasshi, 2006, 103 (4): 426- 431.
24
Takeda H , Kita R , Kanesaka T , et al. A case of α-fetoprotein-producing hepatoid adenocarcinoma of the stomach with sponta-neous rupture of multiple liver metastases[J]. Nihon Shokakibyo Gakkai Zasshi, 2013, 110 (9): 1625- 1632.
25
Yonemura Y , Oyama S , Sugiyama K , et al. Human chorionic gonadotropin in gastric carcinoma. A useful marker for bone metastasis[J]. Int Surg, 1989, 74 (2): 84- 87.
26
Ohdaira H , Murai R , Hanyu N , et al. Gastric cancer producing AFP/HCG which had a rapidly progressive course with metastasis to the brain discovered postoperatively[J]. Nihon Shokakibyo Gakkai Zasshi, 2007, 104 (5): 666- 670.
27
Sano M , Inamoto Y , Nagamine D , et al. Ovarian and hepatic metastases of gastric carcinoma associated with high serum levels of human chorionic gonadotropin (hCG), alpha-fetoprotein (AFP), and carcinoembryonic antigen (CEA): A case report[J]. Intern Med, 1992, 31 (2): 260- 264.

doi: 10.2169/internalmedicine.31.260
28
Eom BW , Jung SY , Yoon H , et al. Gastric choriocarcinoma admixed with an alpha-fetoprotein-producing adenocarcinoma and separated adenocarcinoma[J]. World J Gastroenterol, 2009, 15 (40): 5106- 5108.

doi: 10.3748/wjg.15.5106
29
Foo KF , Tan CK , Wong KK , et al. A case of alpha-fetoprotein-producing gastric cancer[J]. Ann Acad Med Singap, 2001, 30 (1): 58- 61.

doi: 10.47102/annals-acadmedsg.V30N1p58
30
Toyota M , Ochi K , Minami T , et al. A patient with gastric cancer accompanied by high levels of serum AFP, CEA, CA19-9 and CA125[J]. Nihon Shokakibyo Gakkai Zasshi, 2000, 97 (4): 426- 431.
31
Hirasaki S , Tanimizu M , Tsuzuki T , et al. Seronegative alpha-fetoprotein-producing early gastric cancer treated with endoscopic mucosal resection and additional surgery[J]. Intern Med, 2004, 43 (10): 926- 930.

doi: 10.2169/internalmedicine.43.926
32
Sato Y , Ishii H , Terada T , et al. A case of AFP-producing gastric cancer with hepatic metastases that accompanied early gastric cancer treated effectively by chemotherapy[J]. Gan To Kagaku Ryoho, 2010, 37 (10): 1957- 1960.
33
Mimatsu K , Kawasaki A , Oida T , et al. A case of curatively resected AFP producing gastric cancer with massive lymph node metastasis effectively treated by neoadjuvant-chemotherapy of S-1 and CDDP[J]. Gan To Kagaku Ryoho, 2007, 34 (8): 1279- 1282.
34
Takada J , Kenno S , Aoki T , et al. A case in which intra-arterial chemotherapy for simultaneous hepatic metastases markedly improved AFP-producing gastric cancer[J]. Gan To Kagaku Ryoho, 2009, 36 (12): 2326- 2329.
35
Uefuji K , Ichikura T , Tamakuma S . Roles of histological findings and serum AFP levels in the prognosis of AFP-producing gastric cancers[J]. Jpn J Clin Oncol, 1994, 24 (3): 135- 140.
36
Lin HJ , Hsieh YH , Fang WL , et al. Clinical manifestations in patients with alpha-fetoprotein-producing gastric cancer[J]. Curr Oncol, 2014, 21 (3): e394- e399.

doi: 10.3747/co.21.1768
37
Wang YK , Shen L , Jiao X , et al. Predictive and prognostic value of serum AFP level and its dynamic changes in advanced gastric cancer patients with elevated serum AFP[J]. World J Gastroenterol, 2018, 24 (2): 266- 273.

doi: 10.3748/wjg.v24.i2.266
38
Gokita K , Inokuchi M , Ohtsuki S , et al. A case of α-fetoprotein producing gastric cancer with lymph node recurrence after endoscopic submucosal dissection[J]. Gan To Kagaku Ryoho, 2016, 43 (12): 1872- 1874.
39
Sun W , Liu B , Chen J , et al. Novel characteristics of alpha-fetoprotein (AFP)-producing gastric cancer[J]. Oncotarget, 2017, 8 (60): 101944- 101951.

doi: 10.18632/oncotarget.22109
40
Gong W , Shou D , Gong P . Extremely high expression of serum alpha-fetoprotein level of gastric adenocarcinoma: A rare case with an unexpected well-prognosis[J]. Springerplus, 2016, 5 (1): 2056.

doi: 10.1186/s40064-016-3719-7
41
Mai M , Takahashi Y . Prediction of recurrence of gastrointestinal cancer from standpoint of biological malignancies: Tumor marker doubling time and its a half life period line[J]. Hum Cell, 1993, 6 (2): 82- 87.
42
Kamiimabeppu D , Wakatsuki T , Takahari D , et al. Treatment efficacy of ramucirumab-containing chemotherapy in patients with alpha-fetoprotein producing gastric cancer[J]. Int J Clin Oncol, 2023, 28 (1): 121- 129.

doi: 10.1007/s10147-022-02263-0
43
Zhou Y , Dong L , Dai L , et al. Pathologic complete response of hepatoid adenocarcinoma of the stomach after chemo-immunotherapy: A rare case report and literature review[J]. Front Surg, 2023, 10, 1133335.

doi: 10.3389/fsurg.2023.1133335
44
Hu C , Liu H , Hong B , et al. Helicobacter pylori reversing the landscape of neoadjuvant immunotherapy for microsatellite stable gastric cancer: A multicenter cohort study[J]. BMC Med, 2025, 23 (1): 230.

doi: 10.1186/s12916-025-04047-5
45
Inoue M , Sano T , Kuchiba A , et al. Long-term results of gastrectomy for alpha-fetoprotein-producing gastric cancer[J]. Br J Surg, 2010, 97 (7): 1056- 1061.

doi: 10.1002/bjs.7081
46
Kono K , Amemiya H , Sekikawa T , et al. Clinicopathologic features of gastric cancers producing alpha-fetoprotein[J]. Dig Surg, 2002, 19 (5): 359- 365.

doi: 10.1159/000065838
[1] Qi DONG, Jing HE, Yuan JIA, Haihong YAO, Xia ZHANG. VEXAS syndrome mimicking relapsing polychondritis: A case report [J]. Journal of Peking University (Health Sciences), 2025, 57(6): 1180-1183.
[2] Zhenwei ZHANG, Xinran XU, Xuejun GAO, Yanmei DONG, Hua TIAN. Frameshift mutation in RELT gene causes amelogenesis imperfecta [J]. Journal of Peking University (Health Sciences), 2025, 57(1): 13-18.
[3] Yinji JIN, Rui LIU. Hereditary protein S deficiency in a patient with prominent mesenteric venous thrombosis: A case report [J]. Journal of Peking University (Health Sciences), 2024, 56(6): 1106-1109.
[4] Yun-fei SHI,Hao-jie WANG,Wei-ping LIU,Lan MI,Meng-ping LONG,Yan-fei LIU,Yu-mei LAI,Li-xin ZHOU,Xin-ting DIAO,Xiang-hong LI. Analysis of clinicopathological and molecular abnormalities of angioimmunoblastic T-cell lymphoma [J]. Journal of Peking University (Health Sciences), 2023, 55(3): 521-529.
[5] Yan XIONG,Bo ZHANG,Li-gong NIE,Shi-kai WU,Hu ZHAO,Dong LI,Ji-ting DI. Thoracic SMARCA4-deficient undifferentiated tumor-pathological diagnosis and combined immune checkpoint inhibitor treatment [J]. Journal of Peking University (Health Sciences), 2023, 55(2): 351-356.
[6] Fang CAO,Ming ZHONG,Cong-rong LIU. Uterine POLE mutant endometrioid carcinoma combined with human papilloma virus-associated cervical adenocarcinoma: A case report and literature review [J]. Journal of Peking University (Health Sciences), 2023, 55(2): 370-374.
[7] Qiu-jun ZHOU,Pan GONG,Xian-ru JIAO,Zhi-xian YANG. Clinical and molecular genetic analysis of Angelman syndrome with oculocutaneous albinism type 2: A case report and literature review [J]. Journal of Peking University (Health Sciences), 2023, 55(1): 181-185.
[8] Xiao-jing CHENG,Dong JIANG,Lian-hai ZHANG,Jiang-hua WANG,Ya-zhen LI,Jia-hui ZHAI,Bao-qi YAN,Lu-lu ZHANG,Xing-wang XIE,Zi-yu LI,Jia-fu JI. Preclinical study of T cell receptor specifically reactive with KRAS G12V mutation in the treatment of malignant tumors [J]. Journal of Peking University (Health Sciences), 2022, 54(5): 884-895.
[9] Cai-peng QIN,Yu-xuan SONG,Meng-ting DING,Fei WANG,Jia-xing LIN,Wen-bo YANG,Yi-qing DU,Qing LI,Shi-jun LIU,Tao XU. Establishment of a mutation prediction model for evaluating the efficacy of immunotherapy in renal carcinoma [J]. Journal of Peking University (Health Sciences), 2022, 54(4): 663-668.
[10] Xi CHEN,Si-yue WANG,En-ci XUE,Xue-heng WANG,He-xiang PENG,Meng FAN,Meng-ying WANG,Yi-qun WU,Xue-ying QIN,Jing LI,Tao WU,Hong-ping ZHU,Jing LI,Zhi-bo ZHOU,Da-fang CHEN,Yong-hua HU. Exploring the association between de novo mutations and non-syndromic cleft lip with or without palate based on whole exome sequencing of case-parent trios [J]. Journal of Peking University (Health Sciences), 2022, 54(3): 387-393.
[11] FENG Ke,NI Jing-jing,XIA Yan-qing,QU Xiao-wei,ZHANG Hui-juan,WAN Feng,HONG Kai,ZHANG Cui-lian,GUO Hai-bin. Genetic analysis of three cases of acephalic spermatozoa syndrome caused by SUN5 mutation and the outcome of assisted reproductive technology [J]. Journal of Peking University (Health Sciences), 2021, 53(4): 803-807.
[12] WU Jun-yi,YU Miao,SUN Shi-chen,FAN Zhuang-zhuang,ZHENG Jing-lei,ZHANG Liu-tao,FENG Hai-lan,LIU Yang,HAN Dong. Detection of EDA gene mutation and phenotypic analysis in patients with hypohidrotic ectodermal dysplasia [J]. Journal of Peking University (Health Sciences), 2021, 53(1): 24-33.
[13] CAO Ze,WANG Le-tong,LIU Zhen-ming. Homologous modeling and binding ability analysis of Spike protein after point mutation of severe acute respiratory syndrome coronavirus 2 to receptor proteins and potential antiviral drugs [J]. Journal of Peking University (Health Sciences), 2021, 53(1): 150-158.
[14] Yi BAO,Juan-fen MO. Concordant point mutation of ETS-related gene (ERG) in tumor tissues from a synchronous multiple primary lung cancer: A case report [J]. Journal of Peking University (Health Sciences), 2020, 52(5): 971-974.
[15] Zhu YOU,Li-li XU,Xue-fen LI,Jian-yun ZHANG,Jing DU,Li-sha SUN. BRAF gene mutations in ameloblastic fibromas [J]. Journal of Peking University(Health Sciences), 2019, 51(1): 4-5.
Viewed
Full text


Abstract

Cited

  Shared   
  Discussed   
No Suggested Reading articles found!