北京大学学报(医学版) ›› 2025, Vol. 57 ›› Issue (2): 245-252. doi: 10.19723/j.issn.1671-167X.2025.02.004

• 论著 • 上一篇    下一篇

CMTM6对幽门螺杆菌感染的胃上皮细胞中PD-L1的作用

付玮, 宁静, 付伟伟, 张静*(), 丁士刚*()   

  1. 北京大学第三医院消化科,幽门螺杆菌感染及上胃肠疾病防治研究北京市重点实验室,北京 100191
  • 收稿日期:2021-11-16 出版日期:2025-04-18 发布日期:2025-04-12
  • 通讯作者: 张静,丁士刚 E-mail:sihuizhang@sina.com;dingshigang222@163.com
  • 基金资助:
    国家自然科学基金(81870386)

Effect of CMTM6 on PD-L1 in Helicobacter pylori infected gastric epithelial cells

Wei FU, Jing NING, Weiwei FU, Jing ZHANG*(), Shigang DING*()   

  1. Department of Gastroenterology, Peking University Third Hospital; Beijing Key Laboratory for Helicobacter Pylori Infection and Upper Gastrointestinal Diseases, Beijing 100191, China
  • Received:2021-11-16 Online:2025-04-18 Published:2025-04-12
  • Contact: Jing ZHANG, Shigang DING E-mail:sihuizhang@sina.com;dingshigang222@163.com
  • Supported by:
    the National Natural Science Foundation of China(81870386)

RICH HTML

  

摘要:

目的: 探索幽门螺杆菌(Helicobacter pylori,Hp)感染后胃黏膜上皮细胞中含MARVEL结构域的CKLF样因子6(CKLF-like MARVEL transmembrane domain-containing 6,CMTM6)、程序性死亡配体(programmed death-ligand 1,PD-L1)表达水平变化及CMTM6对PD-L1的调控作用,并通过微列阵分析探索CMTM6基因敲除前后Hp感染的胃黏膜上皮细胞mRNA表达差异变化情况。方法: 将Hp标准菌株ATCC 26695与人胃黏膜上皮细胞GES-1共培养6 h、24 h及48 h,通过实时荧光定量PCR及免疫印迹法检测CMTM6及PD-L1表达水平。利用CRISPR/Cas9技术构建CMTM6基因敲除质粒并敲除GES-1细胞的CMTM6基因。将Hp分别与CMTM6基因敲除和野生型GES-1细胞共培养48 h,检测PD-L1转录及蛋白质水平的变化,并利用蛋白酶体抑制剂MG-132处理CMTM6基因敲除GES-1细胞,检测PD-L1蛋白水平变化。利用Agilent Human ceRNA Microarray 2019对与Hp共培养48 h的CMTM6基因敲除和野生型GES-1细胞进行mRNA微列阵分析,得到差异表达基因并通过日本京都基因与基因组百科(Kyoto Encyclopedia of Genes and Genomes,KEGG)数据库分析差异表达基因富集的信号通路。结果: Hp感染后,GES-1细胞的CMTM6、PD-L1的mRNA及蛋白水平均明显上调,CMTM6 mRNA在感染后48 h上调最明显。CMTM6基因敲除后,Hp感染的GES-1细胞CD274基因转录水平无明显变化,但PD-L1蛋白水平明显下调,应用蛋白酶体抑制剂MG-132处理后PD-L1水平回升。CMTM6基因敲除后,67个基因表达差异达到2倍以上,其中TMEM68FERMT3GPR142ATP6V1FNBNOVUBE2S等基因转录水平明显下调,PCDHGA6CAMKMTPDIA2NTRK3SPOCK1等基因转录水平明显上调。CMTM6基因敲除后,编码泛素结合酶E2S(ubiquitin-conjugating enzyme E2S,UBE2S)的基因表达明显下调,可能影响蛋白质泛素化降解。CMTM6基因敲除后,编码肾上腺素能受体α1B(adrenoceptor alpha 1B,ADRA1B)、乙酰胆碱毒蕈碱受体M1(cholinergic receptor muscarinic 1,CHRM1)及血小板活化因子受体(platelet activating factor receptor,PTAFR)的基因表达明显上调。结论: Hp感染上调胃黏膜细胞CMTM6水平,CMTM6发挥稳定PD-L1的作用;CMTM6基因敲除可能影响蛋白质泛素化降解、细胞表面受体表达。

关键词: 胃黏膜, 上皮细胞, 幽门螺杆菌, 含MARVEL域蛋白质类(CMTM6), B7-H1抗原(PD-L1)

Abstract:

Objective: To explore the changes of CKLF-like MARVEL transmembrane domain-containing 6 (CMTM6) and programmed death-ligand 1 (PD-L1) expression in gastric mucosal epithelial cells after Helicobacter pylori infection and the regulation of CMTM6 on PD-L1, and to analyze the mRNA expression differences before and after CMTM6 gene knock-out in helicobacter pylori infected gastric epithelial cells by microarray analysis. Methods: The standard Helicobacter pylori strain ATCC 26695 was co-cultured with human gastric epithelial cell GES-1 for 6, 24 and 48 hours, and the mRNA and protein levels of CMTM6 and PD-L1 were detected by real-time quantitative PCR and Western blot. Using CRISPR/Cas9 to construct CMTM6 gene knockout plasmid and knockout CMTM6 gene of GES-1 cells. Helicobacter pylori was co-cultured with CMTM6 gene knockout and wild type GES-1 cells for 48 hours to detect PD-L1 transcription and protein level changes, and CMTM6 gene knockout GES-1 cells were treated with the proteasome inhibitor MG-132 to detect the changes in PD-L1 protein levels. Agilent Human ceRNA Microarray 2019 was used to detect the differentially expressed genes in CMTM6 gene knockout and wild-type GES-1 cells co-cultured with Hp for 48 hours, and the signal pathway of differentially expressed genes enrichment was analyzed by Kyoto Encyclopedia of Genes and Genomes (KEGG) database. Results: The mRNA and protein levels of CMTM6 and PD-L1 in GES-1 cells were significantly up-regulated after Helicobacter pylori infection, and CMTM6 mRNA was most significantly up-regulated 48 hours after infection. After CMTM6 gene knockout, the CD274 gene transcription level of Helicobacter pylori infected GES-1 cells did not change significantly, but PD-L1 protein level was significantly down-regulated, and the PD-L1 level increased after the application of proteasome inhibitor MG-132. After CMTM6 gene knockout, 67 genes had more than two times of differential expression. The transcription levels of TMEM68, FERMT3, GPR142, ATP6V1FNB, NOV, UBE2S and other genes were significantly down-regulated. The transcription levels of PCDHGA6, CAMKMT, PDIA2, NTRK3, SPOCK1 and other genes were significantly up-regulated. After CMTM6 gene knockout, ubiquitin-conjugating enzyme E2S (UBE2S) gene expression was significantly down-regulated, which might affect protein ubiquitination degradation. After CMTM6 gene knockout, adrenoceptor alpha 1B (ADRA1B), cholinergic receptor muscarinic 1 (M1), CHRM1, platelet activating factor receptor (PTAFR) gene expression was significantly up-regulated. Conclusion: Helicobacter pylori infection up-regulates the expression level of CMTM6 in gastric mucosa cells, and CMTM6 can stabilize PD-L1 and maintain the protein level of PD-L1. CMTM6 gene knockout may affect biological behaviors such as protein ubiquitination and cell surface receptor expression.

Key words: Gastric mucosa, Epithelial cells, Helicobacter pylori, MARVEL domain-containing proteins (CMTM6), B7-H1 antigen (PD-L1)

中图分类号: 

  • 735.2

图1

RT-qPCR及Western blot检测Hp 26695感染GES-1细胞后CMTM6、PD-L1 mRNA及蛋白表达"

表1

靶向CMTM6基因的sgRNA序列"

sgRNA Sequence (5′→ 3′)
sgRNA-F CACCGCGGCCCGAGGCGATGGAGAA
sgRNA-R AAACTTCTCCATCGCCTCGGGCCGC

图2

验证GES-细胞中CMTM6基因敲除情况"

图3

RT-qPCR及Western blot检测Hp 26695感染前后CMTM6基因野生型和敲除GES-1细胞CMTM6、PD-L1的mRNA及蛋白表达"

图4

Western blot检测CMTM6基因敲除及应用蛋白酶抑制剂MG-132后GES-1细胞PD-L1蛋白水平"

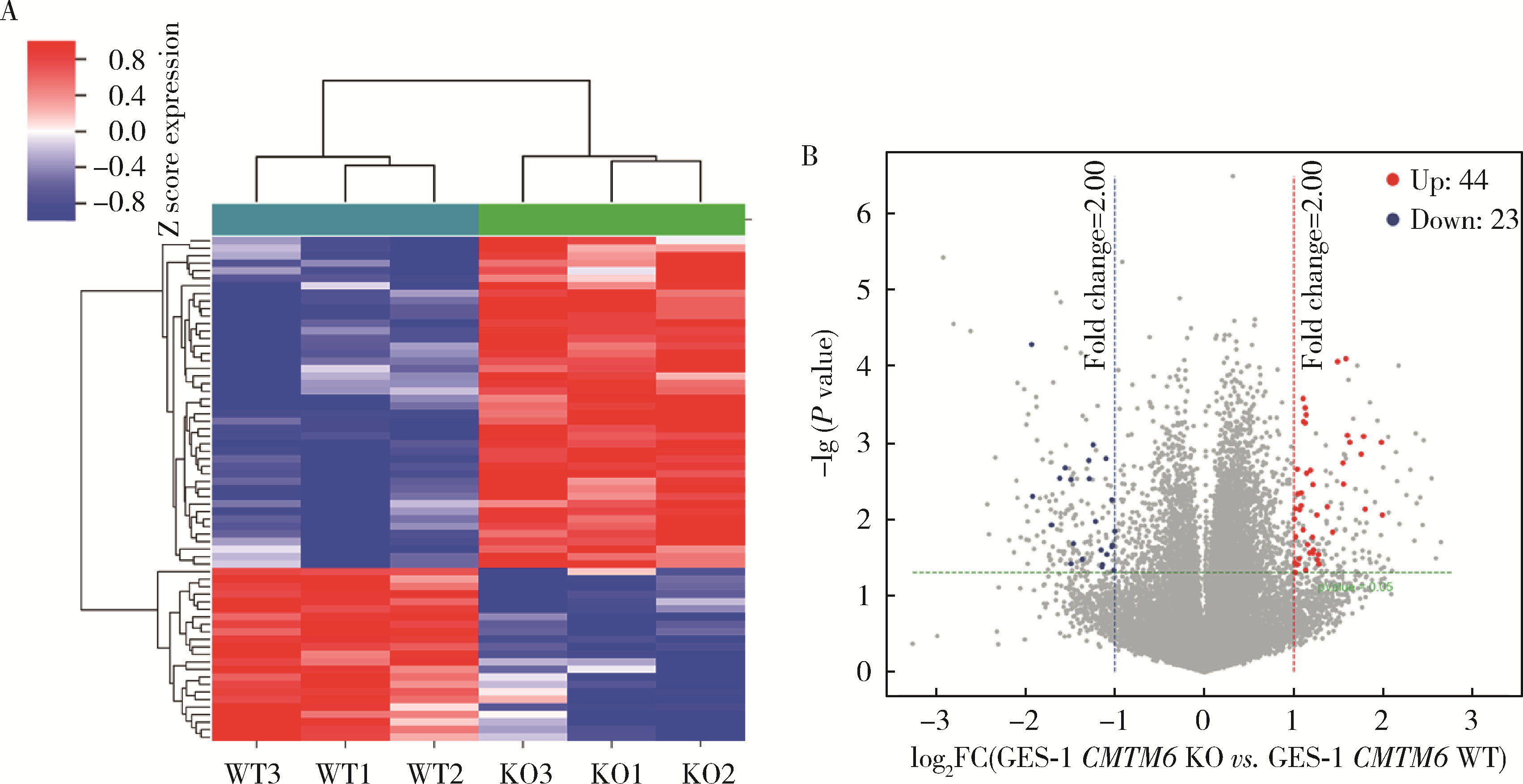
图5

CMTM6基因敲除和野生型GES-1差异表达基因聚类分析及火山图"

表2

CMTM6基因敲除后表达上调的基因"

Rank Gene symbol Fold change P
1 PCDHGA6 3.962 0.009
2 CAMKMT 3.478 0.007
3 PDIA2 3.430 0.001
4 NTRK3 3.371 0.001
5 SPOCK1 3.085 0.001

表3

CMTM6基因敲除后表达下调的基因"

Rank Gene symbol Fold change P
1 TMEM68 -3.782 0.005
2 FERMT3 -3.269 0.012
3 GPR142 -3.059 0.003
4 ATP6V1FNB -2.938 0.002
5 NOV -2.809 0.003

图6

差异基因KEGG富集分析"

表4

KEGG富集分析基因列表"

Rank Term description Gene symbols P
1 Neuroactive ligand-receptor interaction ADRA1B, CHRM1, PTAFR, CGA 0.019 3
2 Calcium signaling pathway ADRA1B, CHRM1, PTAFR 0.023 9
3 Melanogenesis GNAO1, WNT10A 0.046 9
4 Cholinergic synapse GNAO1, CHRM1 0.056 4
5 Serotonergic synapse SLC6A4, GNAO1 0.057 3
6 Other types of O-glycan biosynthesis B3GLCT 0.073 3
7 Protein export IMMP2L 0.076 5
8 Retrograde endocannabinoid signaling NDUFB1, GNAO1 0.084 3
9 Adrenergic signaling in cardiomyocytes ADRA1B, CACNG8 0.087 4
10 Phototransduction SAG 0.092 4
1 Oster P , Vaillant L , Riva E , et al. Helicobacter pylori infection has a detrimental impact on the efficacy of cancer immunotherapies[J]. Gut, 2022, 71 (3): 457- 466.
doi: 10.1136/gutjnl-2020-323392
2 Correa P . Human gastric carcinogenesis: A multistep and multifactorial process. First American Cancer Society Award Lecture on Cancer Epidemiology and Prevention[J]. Cancer Res, 1992, 52 (24): 6735- 6740.
3 Asaka M , Sugiyama T , Nobuta A , et al. Atrophic gastritis and intestinal metaplasia in Japan: Results of a large multicenter study[J]. Helicobacter, 2001, 6 (4): 294- 299.
doi: 10.1046/j.1523-5378.2001.00042.x
4 Zhao M , Liu Q , Liu W , et al. MicroRNA140 suppresses Helicobacter pyloripositive gastric cancer growth by enhancing the antitumor immune response[J]. Mol Med Rep, 2019, 20 (3): 2484- 2492.
5 Xie G , Li W , Li R , et al. Helicobacter pylori promote B7-H1 expression by suppressing miR-152 and miR-200b in gastric cancer cells[J]. PLoS One, 2017, 12 (1): e0168822.
doi: 10.1371/journal.pone.0168822
6 Holokai L , Chakrabarti J , Broda T , et al. Increased programmed death-ligand 1 is an early epithelial cell response to Helicobacter pylori infection[J]. PLoS Pathog, 2019, 15 (1): e1007468.
doi: 10.1371/journal.ppat.1007468
7 Beswick EJ , Pinchuk IV , Das S , et al. Expression of the programmed death ligand 1, B7-H1, on gastric epithelial cells after Helicobacter pylori exposure promotes development of CD4+ CD25+ FoxP3+ regulatory T cells[J]. Infect Immun, 2007, 75 (9): 4334- 4341.
doi: 10.1128/IAI.00553-07
8 Wu YY , Lin CW , Cheng KS , et al. Increased programmed death-ligand-1 expression in human gastric epithelial cells in Helicobacter pylori infection[J]. Clin Exp Immunol, 2010, 161 (3): 551- 559.
doi: 10.1111/j.1365-2249.2010.04217.x
9 Burr ML , Sparbier CE , Chan YC , et al. CMTM6 maintains the expression of PD-L1 and regulates anti-tumour immunity[J]. Nature, 2017, 549 (7670): 101- 105.
doi: 10.1038/nature23643
10 Mezzadra R , Sun C , Jae LT , et al. Identification of CMTM6 and CMTM4 as PD-L1 protein regulators[J]. Nature, 2017, 549 (7670): 106- 110.
doi: 10.1038/nature23669
11 Guan X , Zhang C , Zhao J , et al. CMTM6 overexpression is associated with molecular and clinical characteristics of malignancy and predicts poor prognosis in gliomas[J]. EBioMedicine, 2018, 35, 233- 243.
doi: 10.1016/j.ebiom.2018.08.012
12 Tian Y , Sun X , Cheng G , et al. The association of CMTM6 expression with prognosis and PD-L1 expression in triple-negative breast cancer[J]. Ann Transl Med, 2021, 9 (2): 131.
doi: 10.21037/atm-20-7616
13 Ishihara S , Iwasaki T , Kohashi K , et al. The association between the expression of PD-L1 and CMTM6 in undifferentiated pleomorphic sarcoma[J]. J Cancer Res Clin Oncol, 2021, 147 (7): 2003- 2011.
doi: 10.1007/s00432-021-03616-4
14 Li X , Chen L , Gu C , et al. CMTM6 significantly relates to PD-L1 and predicts the prognosis of gastric cancer patients[J]. PeerJ, 2020 (8): e9536.
15 Wang Z , Peng Z , Liu Q , et al. Co-expression with membrane CMTM6/4 on tumor epithelium enhances the prediction value of PD-L1 on anti-PD-1/L1 therapeutic efficacy in gastric adenocarcinoma[J]. Cancers (Basel), 2021, 13 (20): 5175.
doi: 10.3390/cancers13205175
16 Chen L , Yang QC , Li YC , et al. Targeting CMTM6 suppresses stem cell-like properties and enhances antitumor immunity in head and neck squamous cell carcinoma[J]. Cancer Immunol Res, 2020, 8 (2): 179- 191.
doi: 10.1158/2326-6066.CIR-19-0394
17 Huang X , Xiang L , Wang B , et al. CMTM6 promotes migration, invasion, and EMT by interacting with and stabilizing vimentin in hepatocellular carcinoma cells[J]. J Transl Med, 2021, 19 (1): 120.
doi: 10.1186/s12967-021-02787-5
18 Jin MH , Nam AR , Park JE , et al. Therapeutic co-targeting of WEE1 and ATM downregulates PD-L1 expression in pancreatic cancer[J]. Cancer Res Treat, 2020, 52 (1): 149- 166.
doi: 10.4143/crt.2019.183
19 Tanaka E , Miyakawa Y , Kishikawa T , et al. Expression of circular RNA CDR1AS in colon cancer cells increases cell surface PDL1 protein levels[J]. Oncol Rep, 2019, 42 (4): 1459- 1466.
20 Yamamoto Y , Kakizaki M , Shimizu T , et al. PD-L1 is induced on the hepatocyte surface via CKLF-like MARVEL transmembrane domain-containing protein 6 up-regulation by the anti-HBV drug entecavir[J]. Int Immunol, 2020, 32 (8): 519- 531.
doi: 10.1093/intimm/dxaa018
21 Ho JY , Lu HY , Cheng HH , et al. UBE2S activates NF-κB signaling by binding with IκBα and promotes metastasis of lung adenocarcinoma cells[J]. Cell Oncol (Dordr), 2021, 44 (6): 1325- 1338.
[1] 管仁珍, 丁士刚, 石岩岩, 薛艳. 含铋剂四联疗法根除幽门螺杆菌的疗效:4 261例患者的真实世界研究[J]. 北京大学学报(医学版), 2024, 56(5): 942-945.
[2] 田雪丽,宋志强,索宝军,周丽雅,李彩玲,张雨欣. 比较Epsilometer试验法和琼脂稀释法检测幽门螺杆菌对甲硝唑的敏感性[J]. 北京大学学报(医学版), 2023, 55(5): 934-938.
[3] 侯卫华,宋书杰,石中月,金木兰. 幽门螺杆菌阴性早期胃癌的临床病理特征[J]. 北京大学学报(医学版), 2023, 55(2): 292-298.
[4] 王子靖,李在玲. 有幽门螺杆菌感染家族史儿童胃部菌群的特点[J]. 北京大学学报(医学版), 2021, 53(6): 1115-1121.
[5] 杨光,程庆砾,李春霖,贾雅丽,岳文,裴雪涛,刘洋,赵佳慧,杜婧,敖强国. 高糖减弱肾组织干细胞条件培养液对缺氧损伤肾小管上皮细胞的修复作用[J]. 北京大学学报(医学版), 2017, 49(1): 125-130.
[6] 余婧婷, 孟焕新, 刘凯宁. 改良人牙龈上皮细胞原代培养方法[J]. 北京大学学报(医学版), 2016, 48(4): 733-737.
[7] 张文晓, 尚静, 郜鑫, 栾先国, 李苹, 王天晶, 胡贵平, 朱彤, 贾光. 1,4-萘醌老化黑碳对人支气管上皮细胞活性氧和DNA链断裂的影响[J]. 北京大学学报(医学版), 2015, 47(4): 690-696.
[8] 任玉兰, 战园, 路璐, 李盛林, 傅歆, 俞光岩, 曹彤, 刘鹤. 人胚胎干细胞分化为角质形成细胞过程中标志物的表达特点[J]. 北京大学学报(医学版), 2015, 47(2): 305-311.
[9] 钟金晟, 梅芳, 张宏权. 人牙龈结合上皮细胞和口腔龈上皮细胞生物学特性的比较[J]. 北京大学学报(医学版), 2015, 47(1): 32-36.
[10] 石岩岩, 丁士刚, 张婷, 鲁凤民 , 张静, 王晔. 幽门螺杆菌硫氧还蛋白-1基因克隆及其重组蛋白表达与活性测定[J]. 北京大学学报(医学版), 2014, 46(2): 190-194.
[11] 张治草,黄毅,王秀杰,王猛,马潞林. 膀胱尿路上皮癌患者血液中微小RNA的表达[J]. 北京大学学报(医学版), 2013, 45(4): 532-.
[12] 温静,程庆砾,马强,齐云,赵佳慧,杜婧,王小丹,刘胜,李美花,张晓英. 肾组织干细胞对人肾小管上皮细胞损伤修复的作用[J]. 北京大学学报(医学版), 2013, 45(4): 619-.
[13] 濮吉, 陈田, 陈章健, 王海芳, 聂海瑜, 贾光. 比较不同长度及表面修饰的多壁碳纳米管的细胞毒性和遗传毒性[J]. 北京大学学报(医学版), 2013, 45(03): 405-411.
[14] 严颖, 程建平, 邸立军, 宋国红, 任军. 转移性乳腺癌上皮特异性细胞粘附分子(EpCAM) mRNA阳性循环肿瘤细胞检测及其临床价值[J]. 北京大学学报(医学版), 2012, 44(2): 275-280.
[15] 张静, 丁士刚, 杨雪玲, 王晔, 张贺军. 胃黏膜病理学改变、体重指数与血清ghrelin和瘦素关系的研究[J]. 北京大学学报(医学版), 2010, 42(5): 543-546.
Viewed
Full text


Abstract

Cited

  Shared   
  Discussed   
No Suggested Reading articles found!